HOME   LIST
‹–   –›

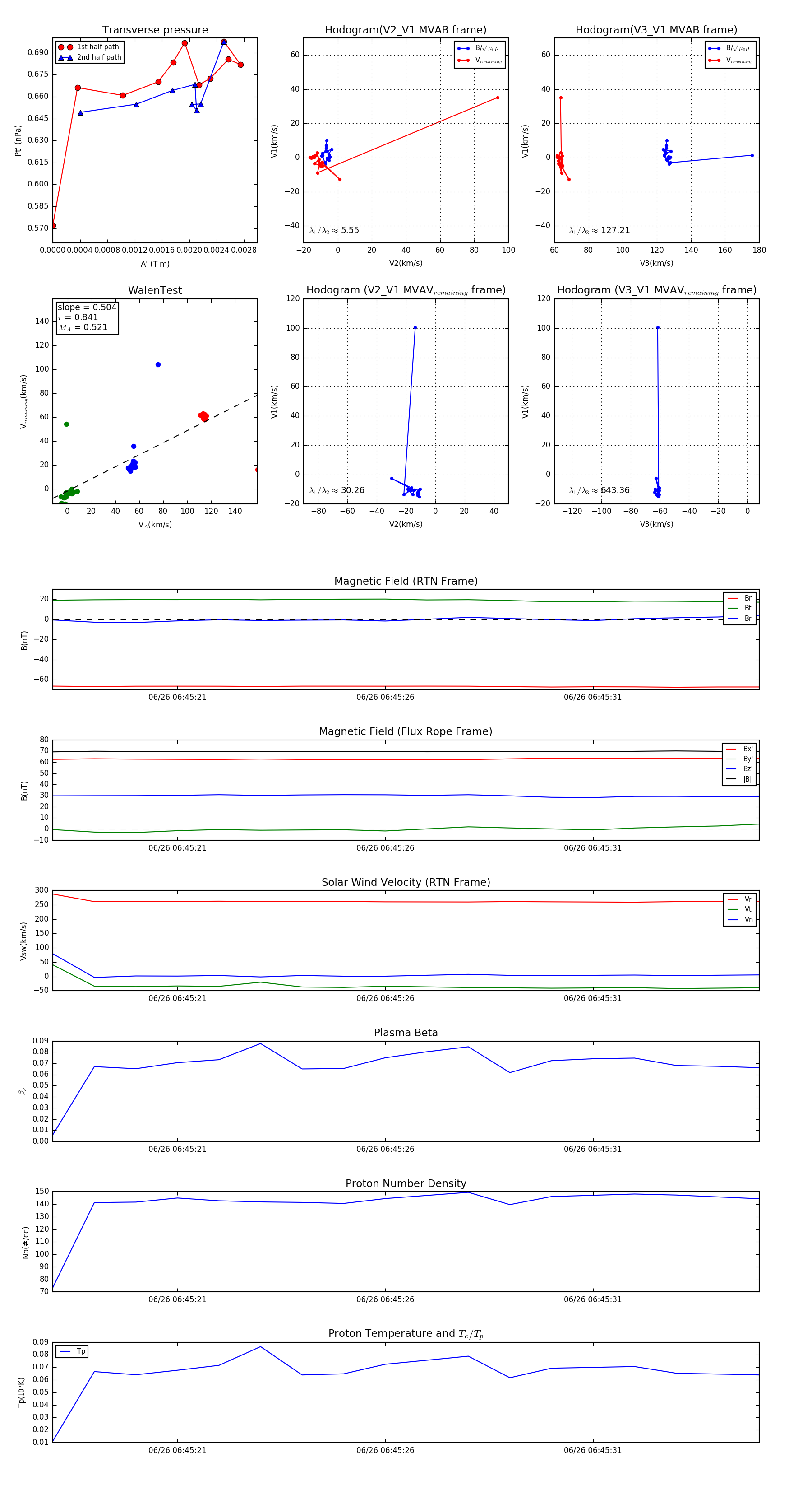
Flux Rope in 2023

Flux Rope Event 2023-06-26 06:45:18 ~ 2023-06-26 06:45:35 (18 seconds)


plot