HOME   LIST
‹–   –›

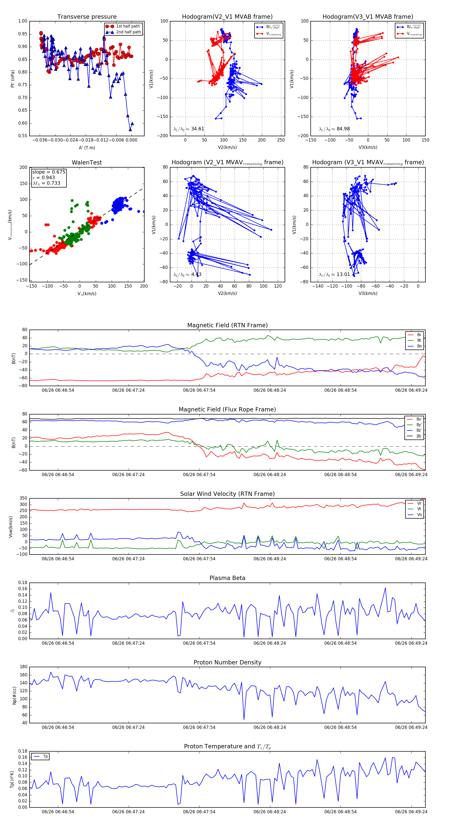
Flux Rope in 2023

Flux Rope Event 2023-06-26 06:46:42 ~ 2023-06-26 06:49:30 (169 seconds)


plot