HOME   LIST
‹–   –›

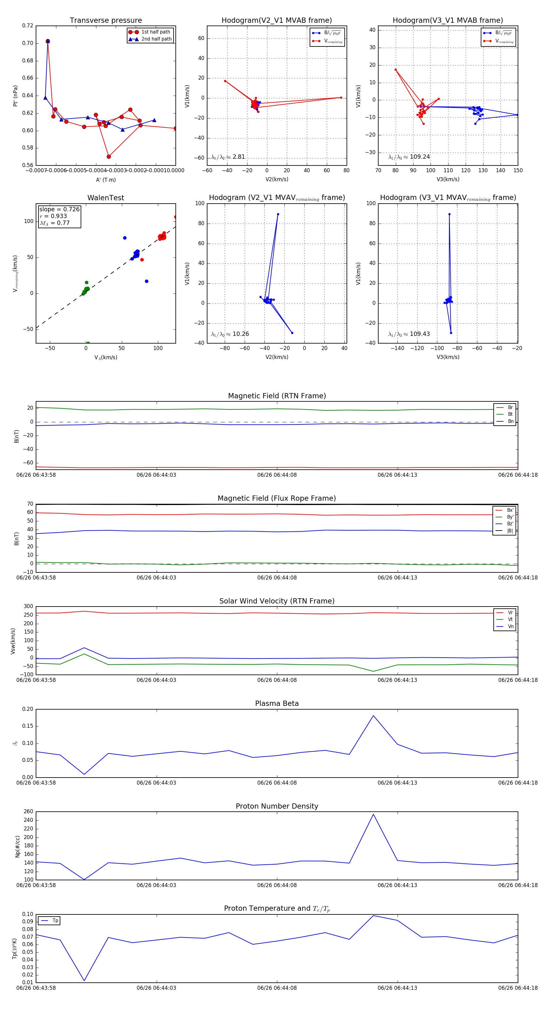
Flux Rope in 2023

Flux Rope Event 2023-06-26 06:43:58 ~ 2023-06-26 06:44:18 (21 seconds)


plot