HOME   LIST
‹–   –›

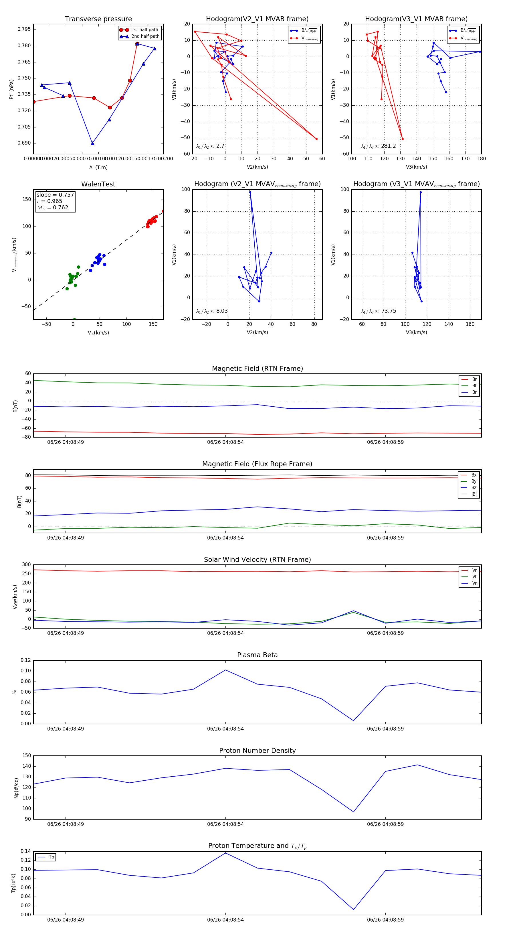
Flux Rope in 2023

Flux Rope Event 2023-06-26 04:08:48 ~ 2023-06-26 04:09:02 (15 seconds)


plot