HOME   LIST
‹–   –›

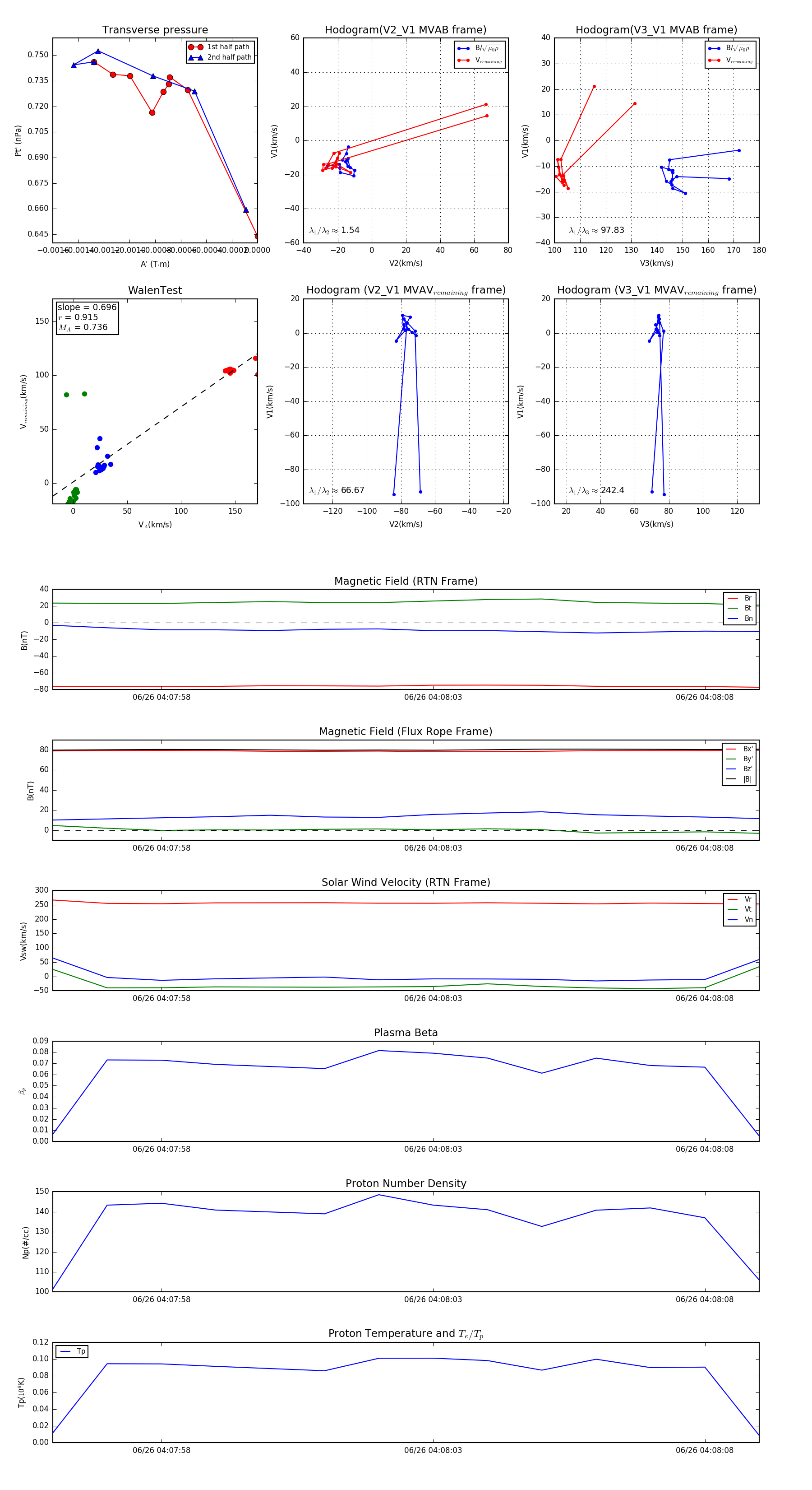
Flux Rope in 2023

Flux Rope Event 2023-06-26 04:07:56 ~ 2023-06-26 04:08:09 (14 seconds)


plot