HOME   LIST
‹–   –›

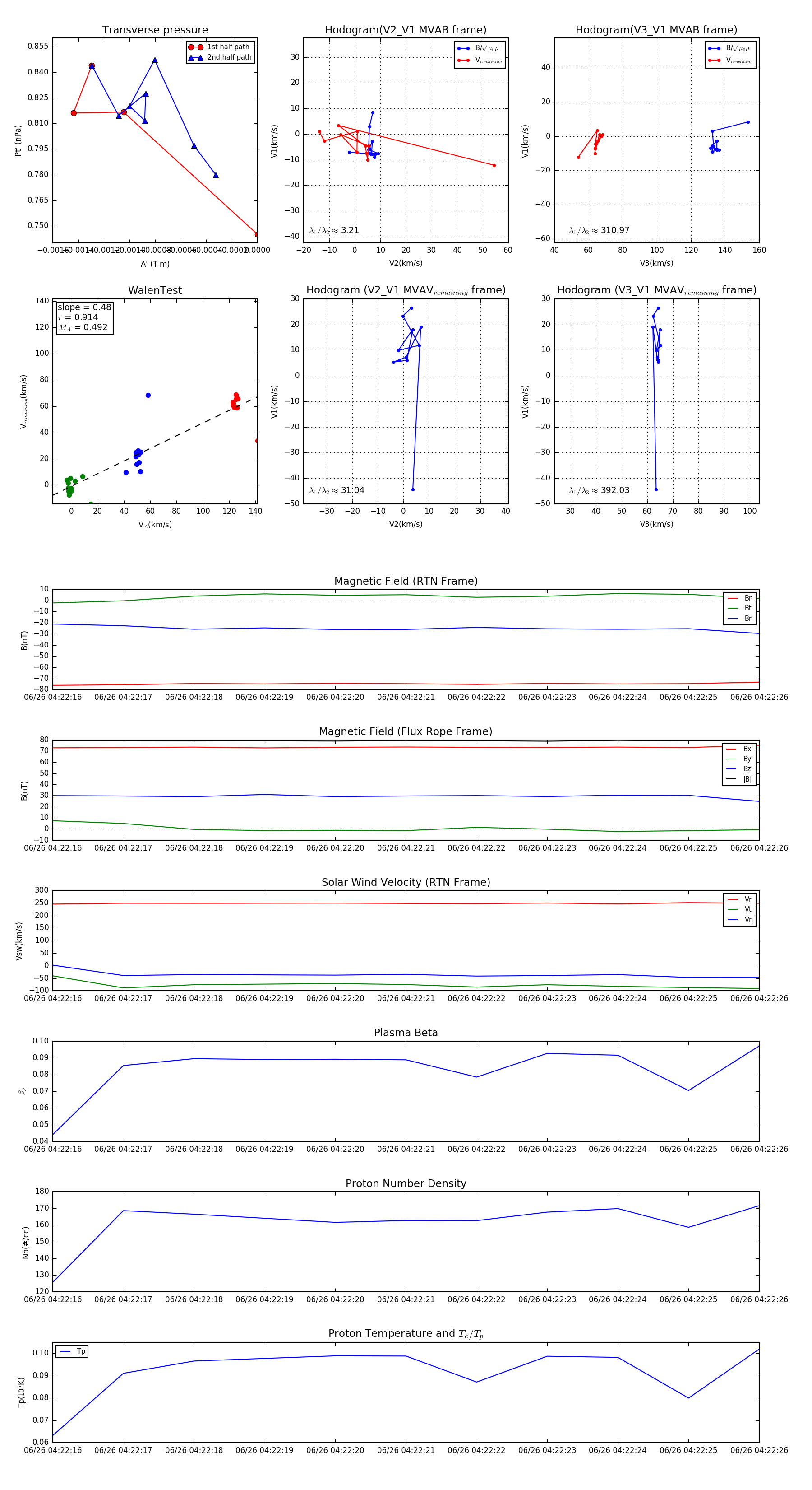
Flux Rope in 2023

Flux Rope Event 2023-06-26 04:22:16 ~ 2023-06-26 04:22:26 (11 seconds)


plot