HOME   LIST
‹–   –›

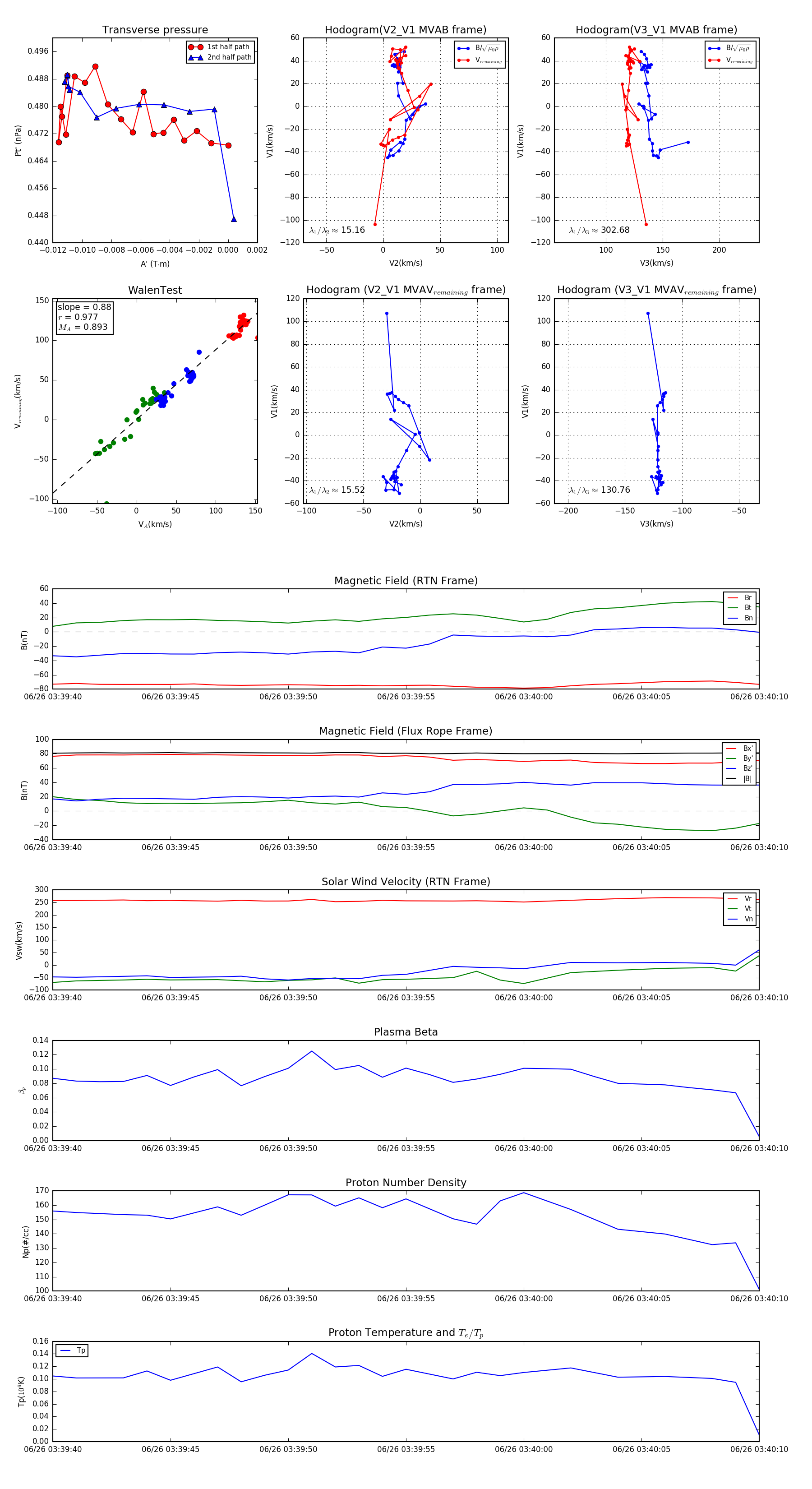
Flux Rope in 2023

Flux Rope Event 2023-06-26 03:39:40 ~ 2023-06-26 03:40:10 (31 seconds)


plot