HOME   LIST
‹–   –›

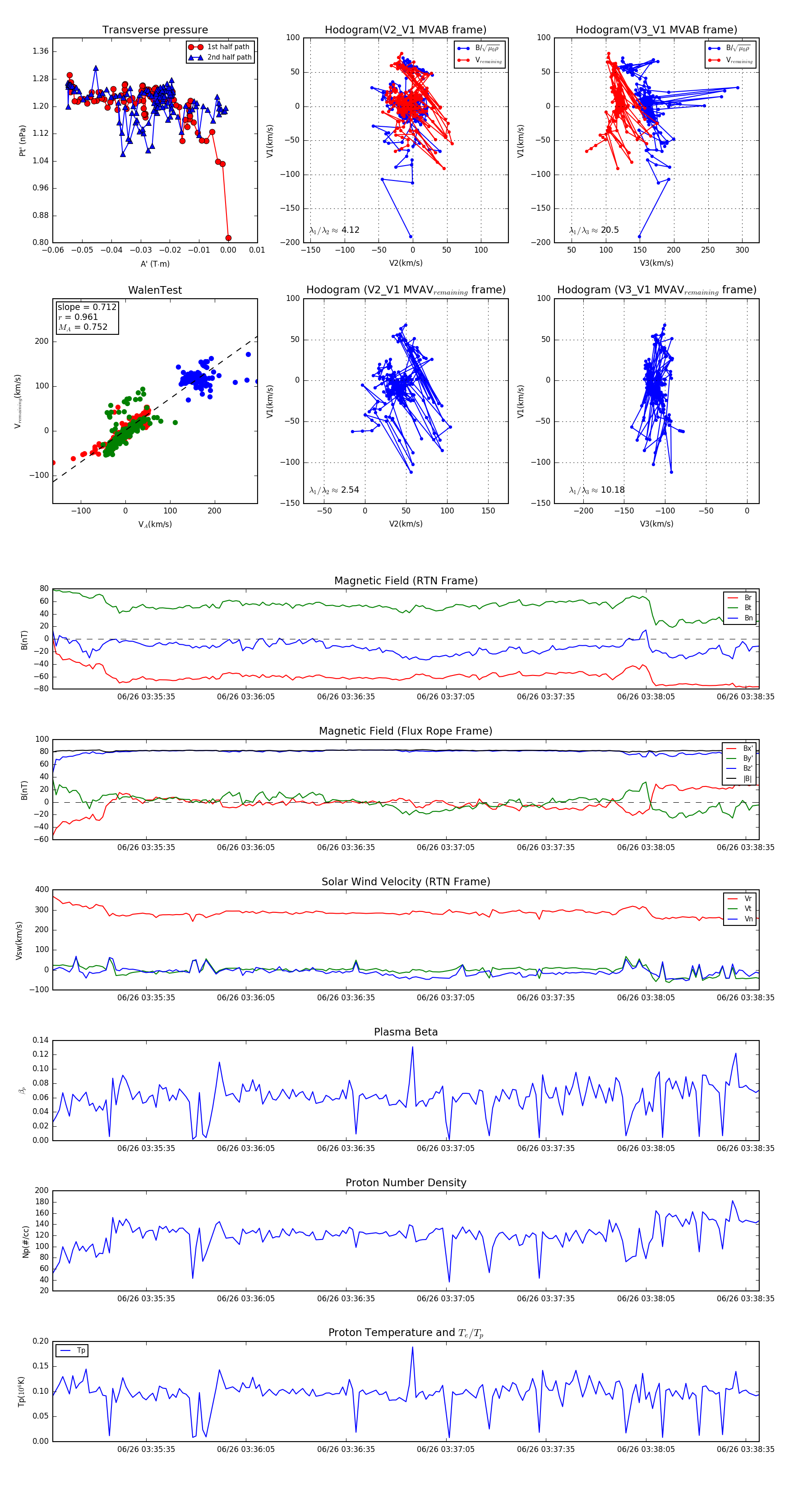
Flux Rope in 2023

Flux Rope Event 2023-06-26 03:35:07 ~ 2023-06-26 03:38:39 (213 seconds)


plot