HOME   LIST
‹–   –›

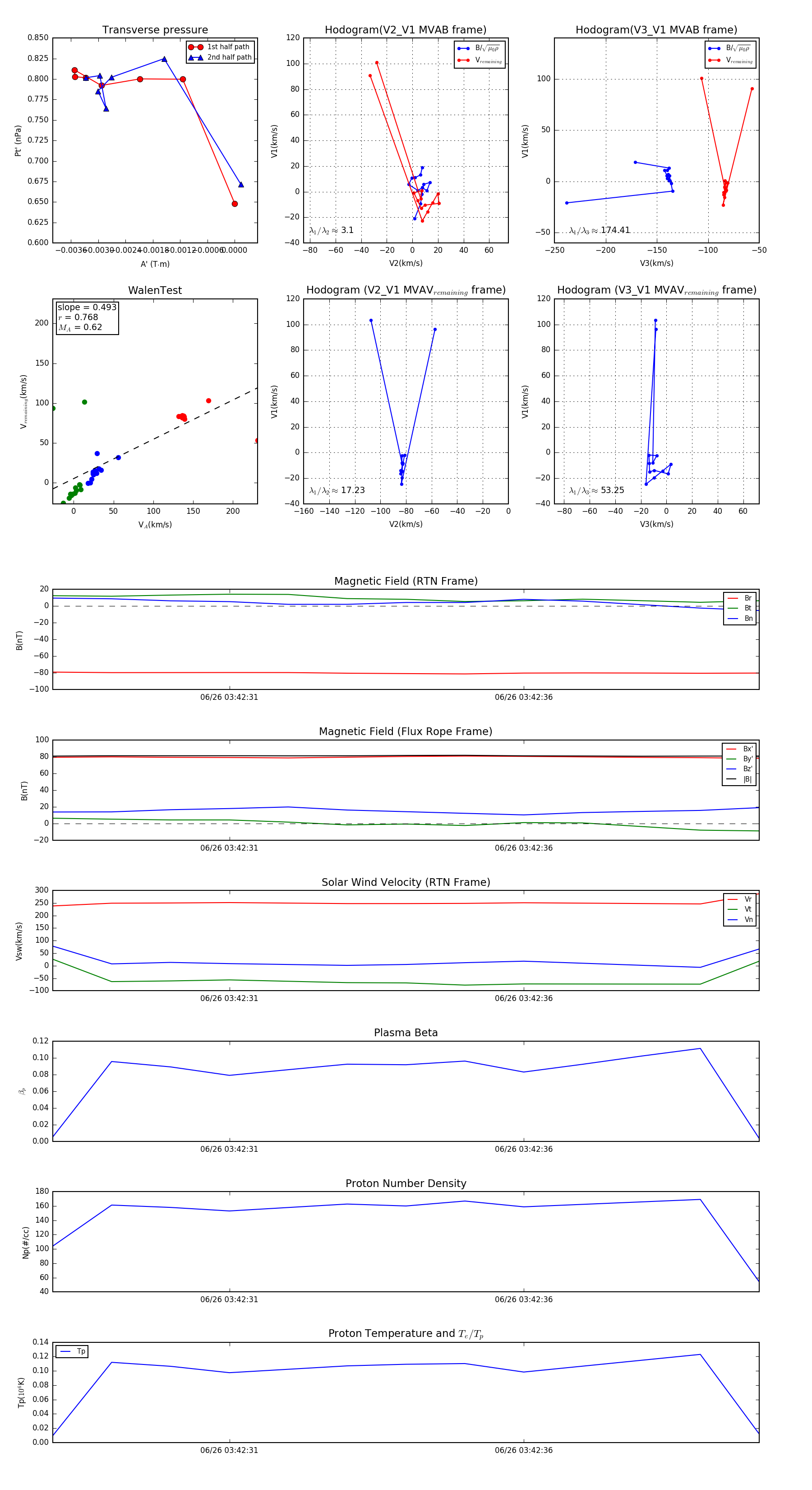
Flux Rope in 2023

Flux Rope Event 2023-06-26 03:42:28 ~ 2023-06-26 03:42:40 (13 seconds)


plot