HOME   LIST
‹–   –›

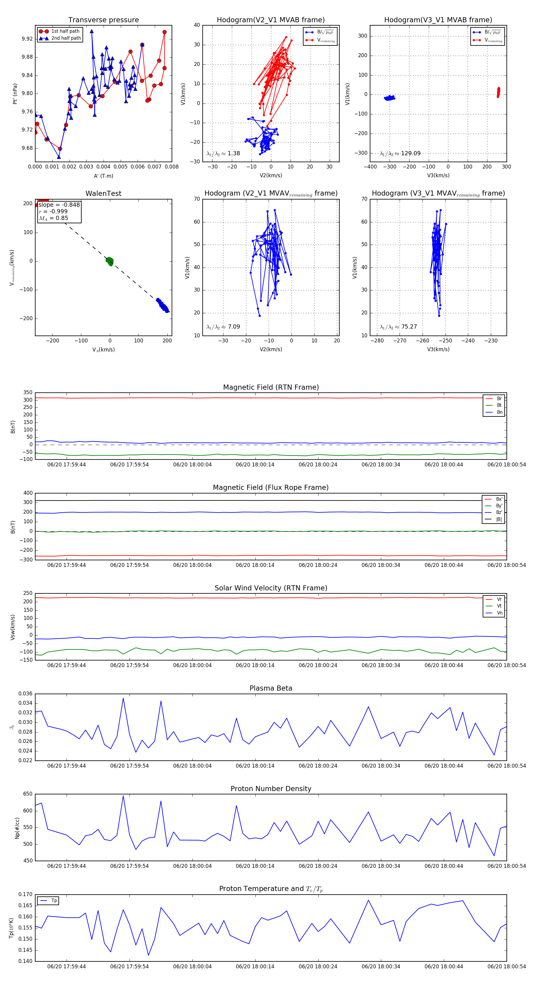
Flux Rope in 2023

Flux Rope Event 2023-06-20 17:59:39 ~ 2023-06-20 18:00:54 (76 seconds)


plot