HOME   LIST
‹–   –›

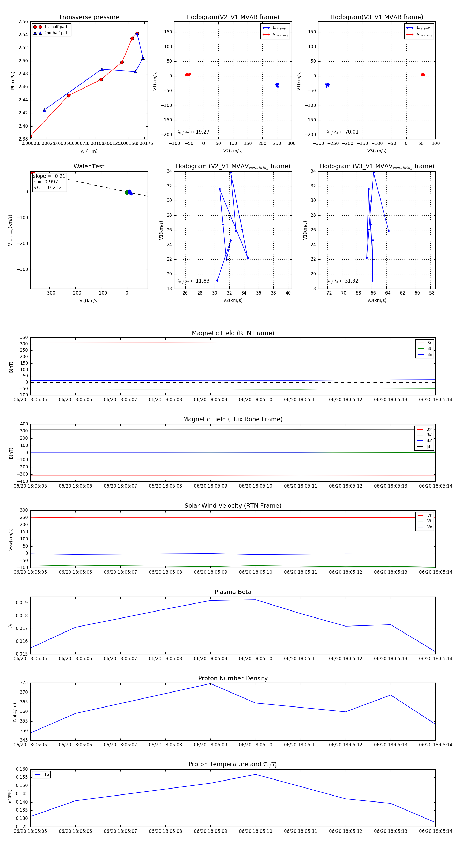
Flux Rope in 2023

Flux Rope Event 2023-06-20 18:05:05 ~ 2023-06-20 18:05:14 (10 seconds)


plot