HOME   LIST
‹–   –›

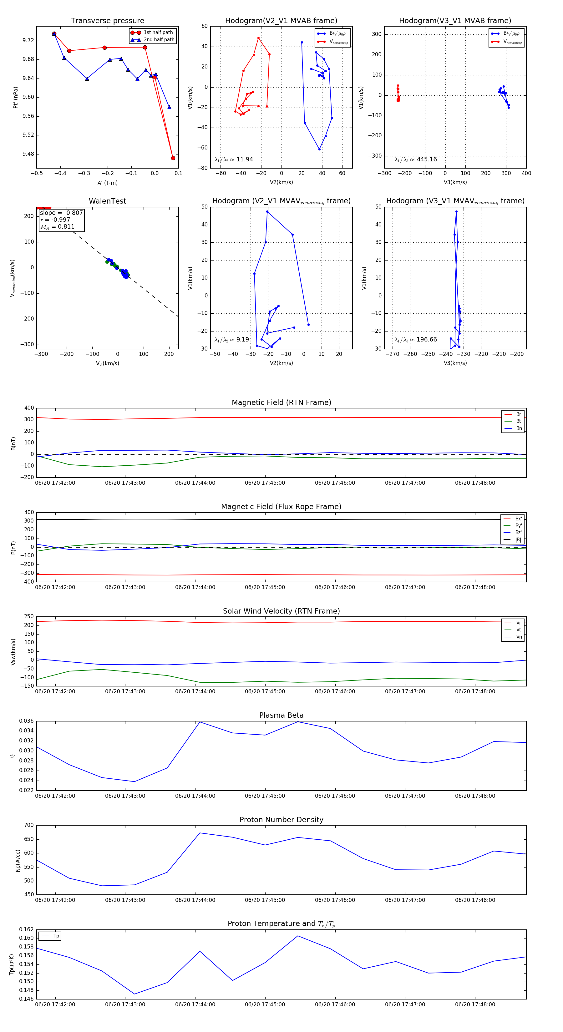
Flux Rope in 2023

Flux Rope Event 2023-06-20 17:41:44 ~ 2023-06-20 17:48:44 (421 seconds)


plot