HOME   LIST
‹–   –›

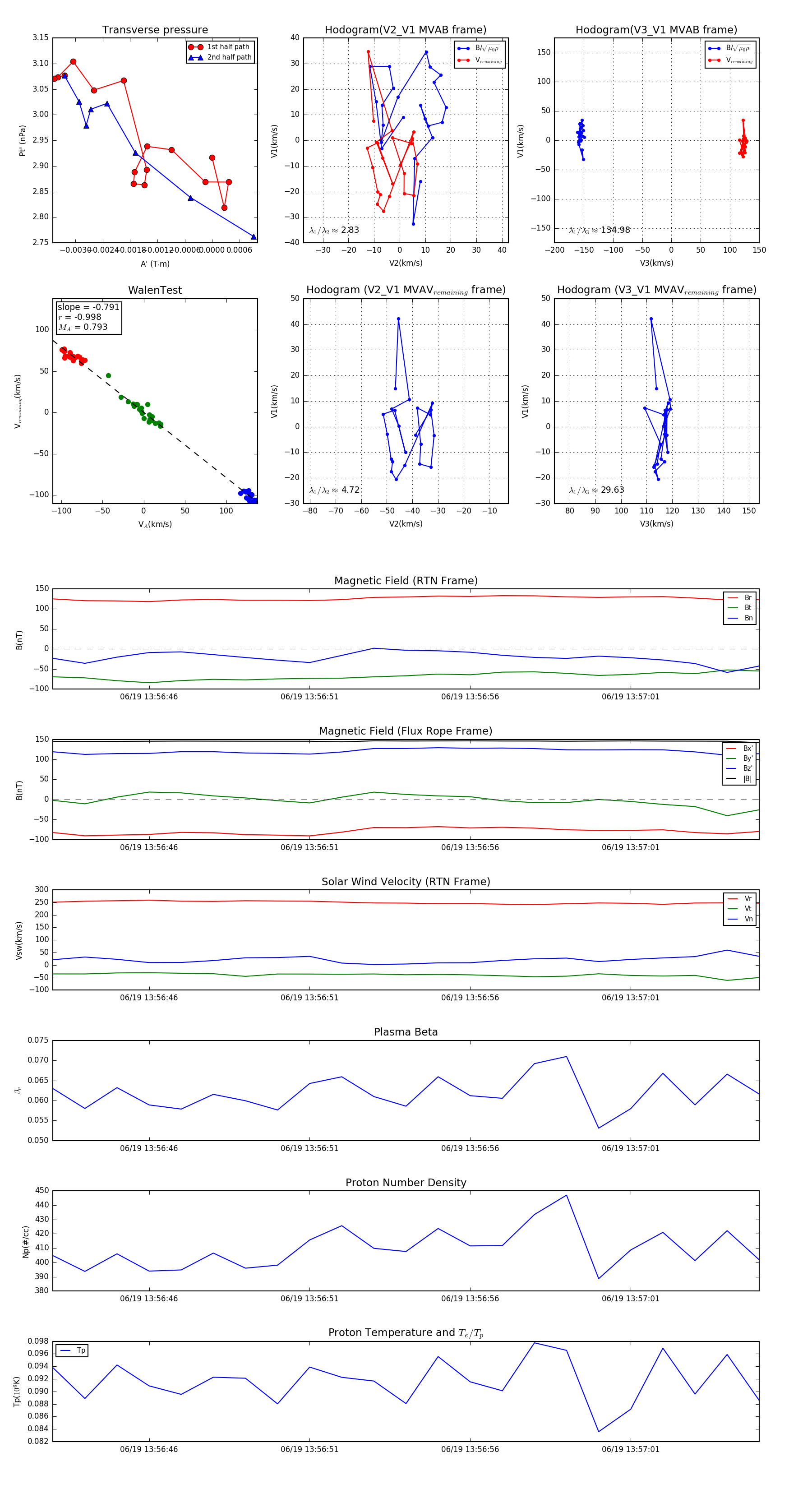
Flux Rope in 2023

Flux Rope Event 2023-06-19 13:56:43 ~ 2023-06-19 13:57:05 (23 seconds)


plot