HOME   LIST
‹–   –›

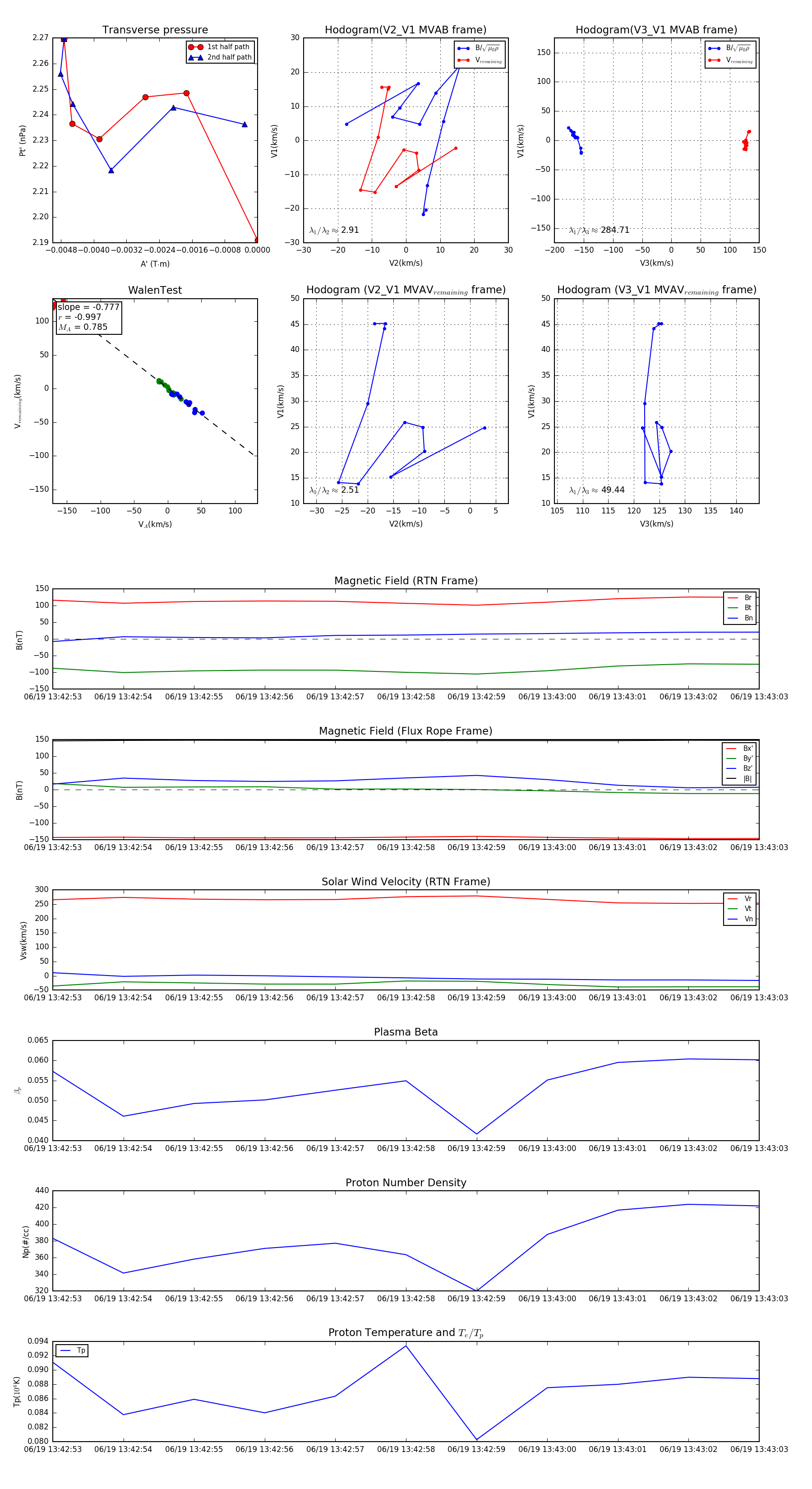
Flux Rope in 2023

Flux Rope Event 2023-06-19 13:42:53 ~ 2023-06-19 13:43:03 (11 seconds)


plot