HOME   LIST
‹–   –›

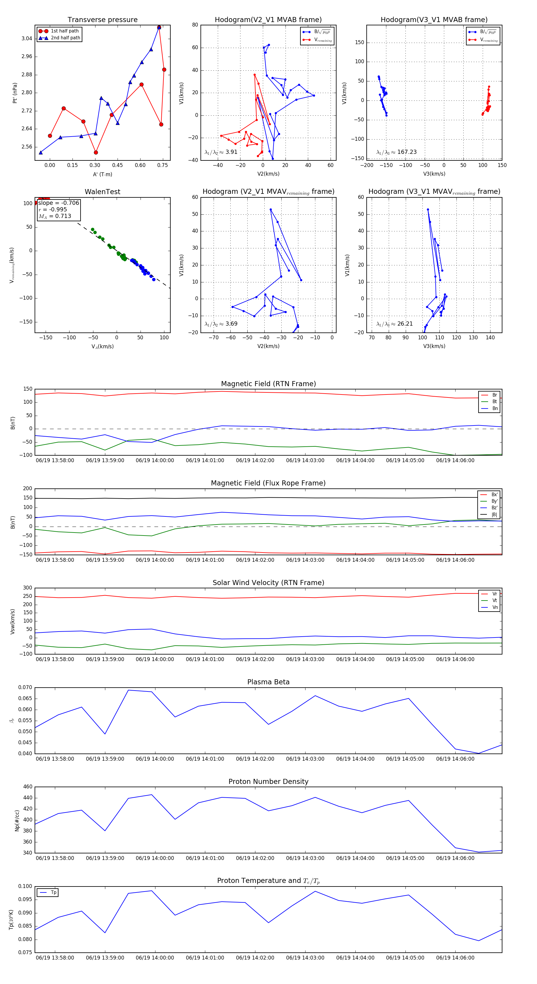
Flux Rope in 2023

Flux Rope Event 2023-06-19 13:57:36 ~ 2023-06-19 14:06:56 (561 seconds)


plot