HOME   LIST
‹–   –›

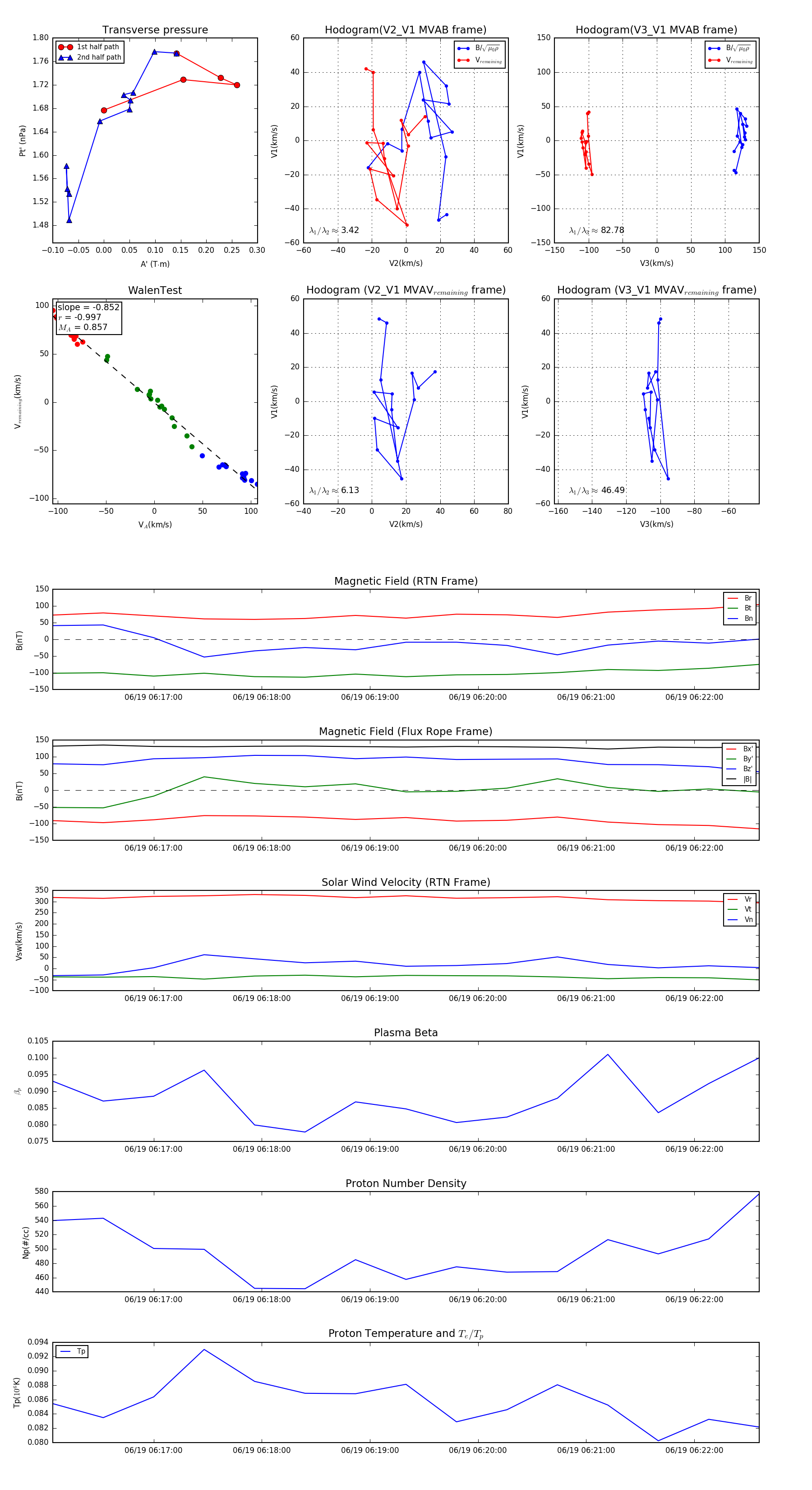
Flux Rope in 2023

Flux Rope Event 2023-06-19 06:16:04 ~ 2023-06-19 06:22:36 (393 seconds)


plot