HOME   LIST
‹–   –›

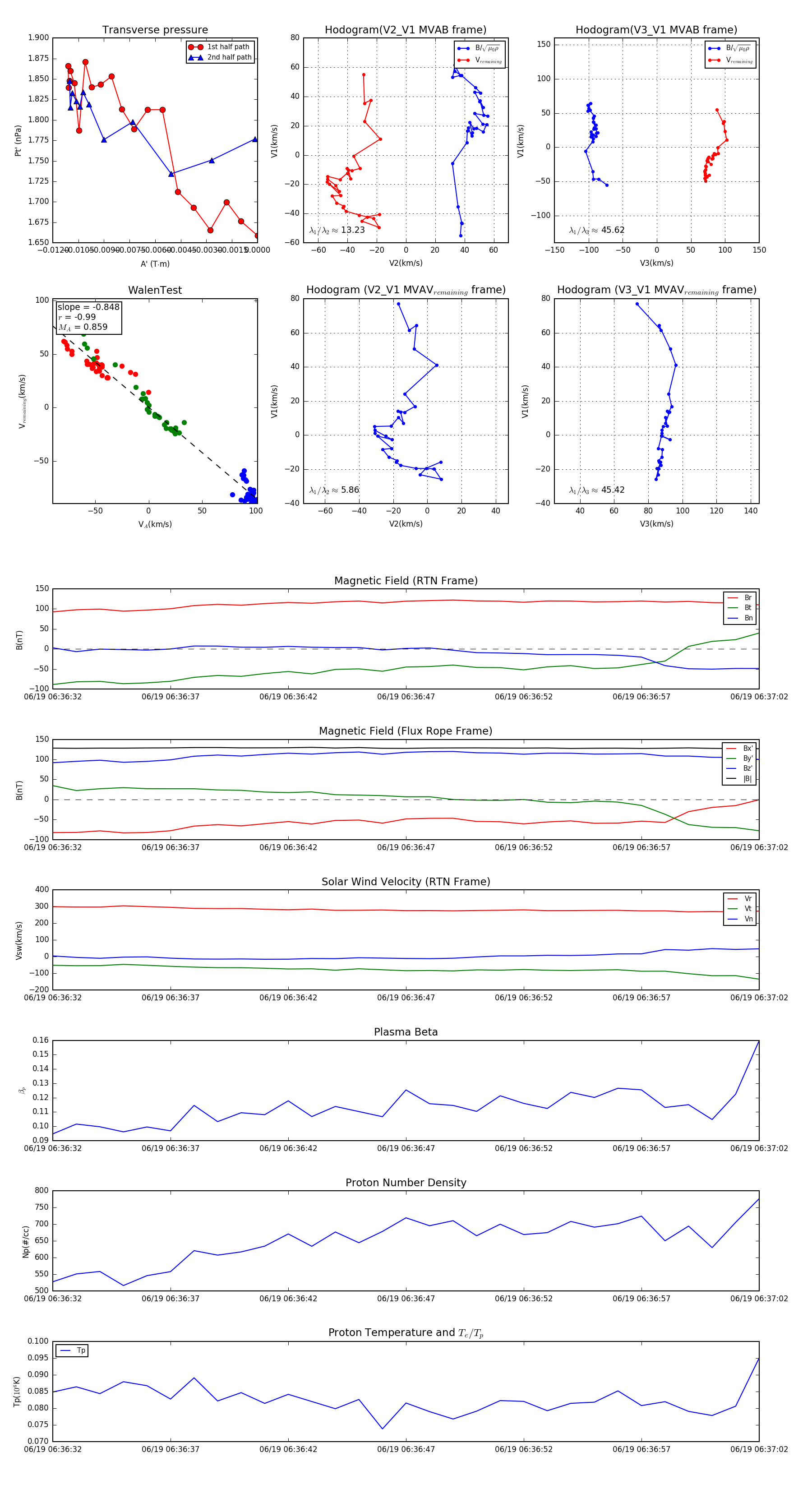
Flux Rope in 2023

Flux Rope Event 2023-06-19 06:36:32 ~ 2023-06-19 06:37:02 (31 seconds)


plot