HOME   LIST
‹–   –›

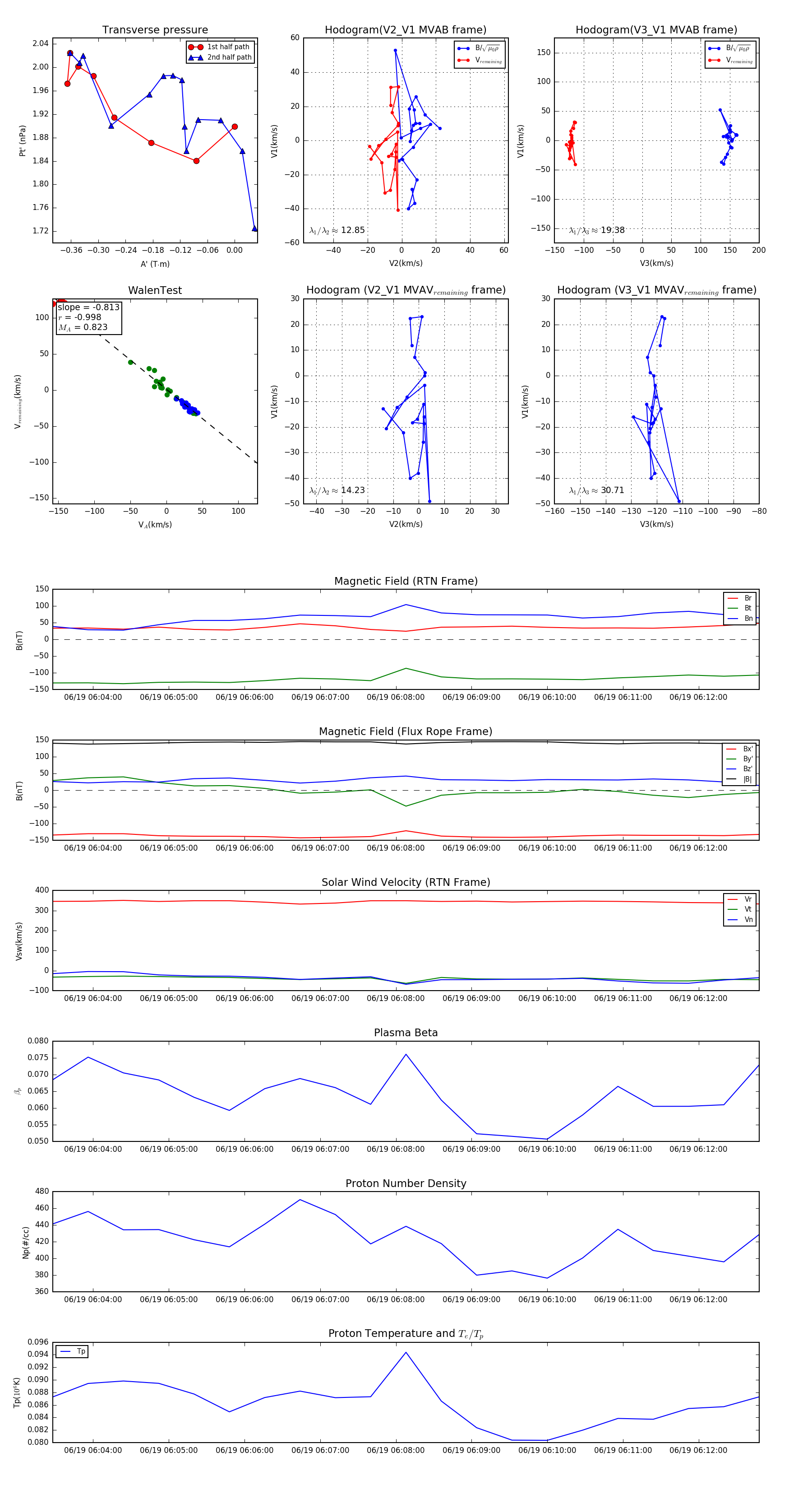
Flux Rope in 2023

Flux Rope Event 2023-06-19 06:03:28 ~ 2023-06-19 06:12:48 (561 seconds)


plot