HOME   LIST
‹–   –›

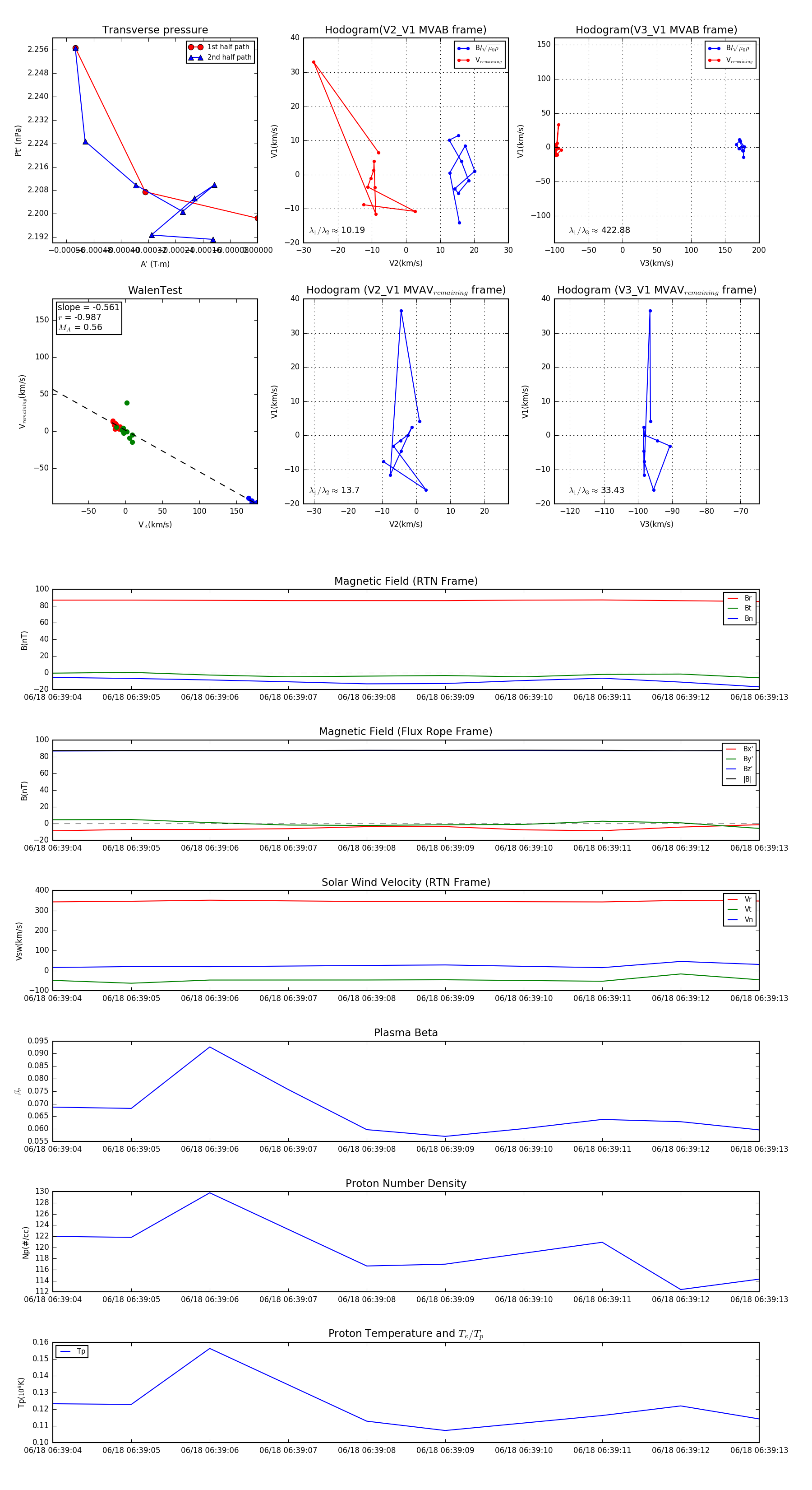
Flux Rope in 2023

Flux Rope Event 2023-06-18 06:39:04 ~ 2023-06-18 06:39:13 (10 seconds)


plot