HOME   LIST
‹–   –›

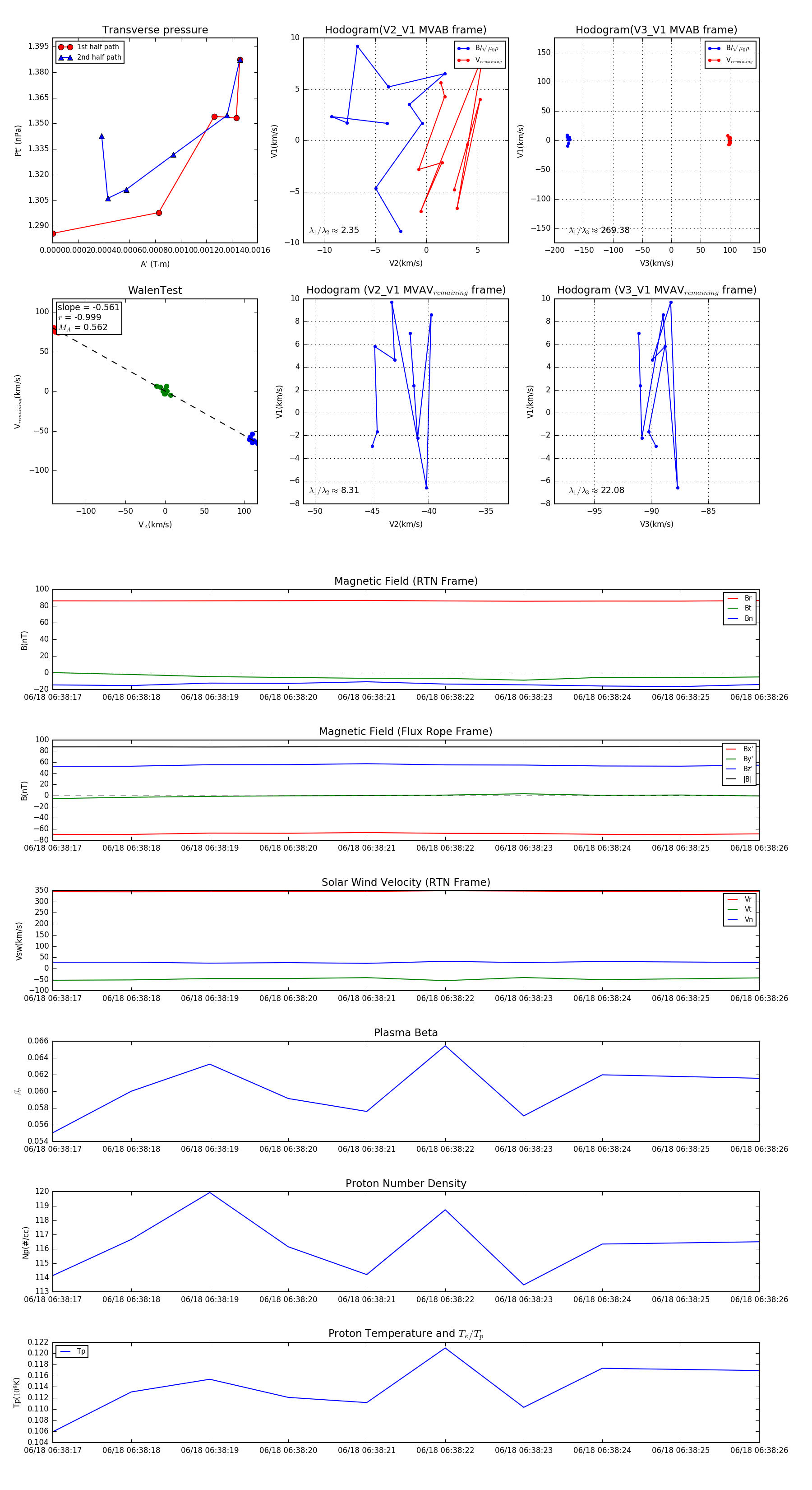
Flux Rope in 2023

Flux Rope Event 2023-06-18 06:38:17 ~ 2023-06-18 06:38:26 (10 seconds)


plot