HOME   LIST
‹–   –›

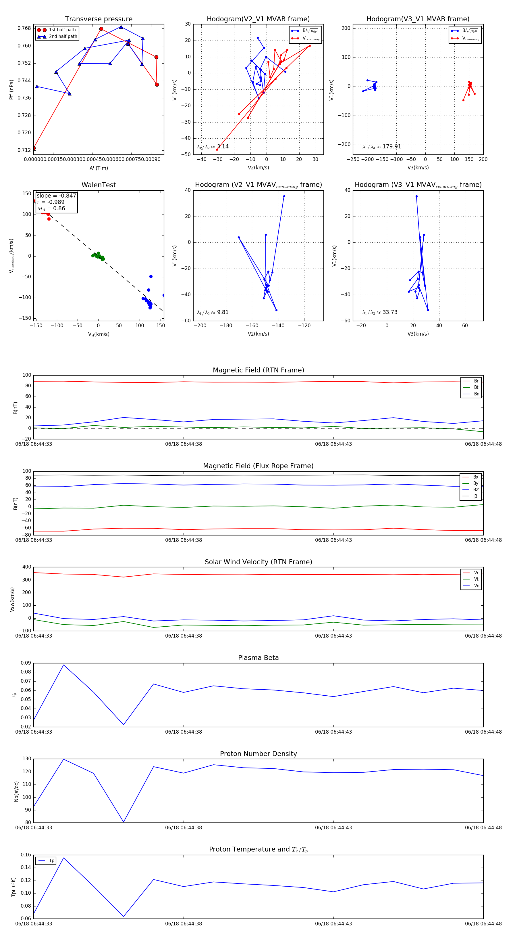
Flux Rope in 2023

Flux Rope Event 2023-06-18 06:44:33 ~ 2023-06-18 06:44:48 (16 seconds)


plot