HOME   LIST
‹–   –›

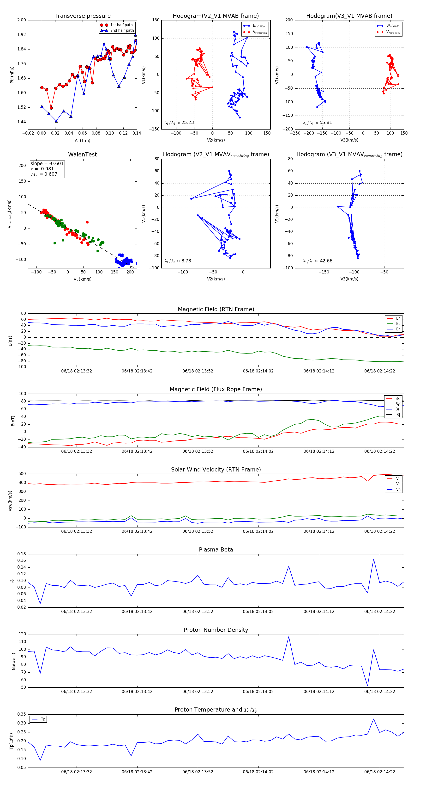
Flux Rope in 2023

Flux Rope Event 2023-06-18 02:13:24 ~ 2023-06-18 02:14:26 (63 seconds)


plot