HOME   LIST
‹–   –›

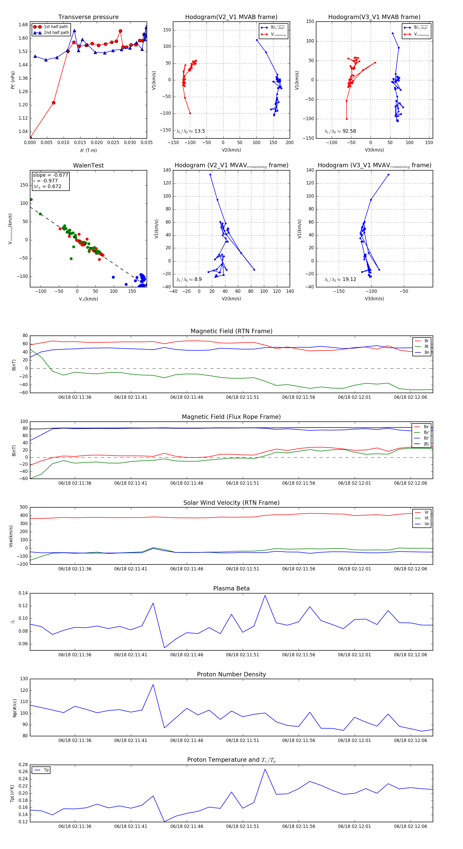
Flux Rope in 2023

Flux Rope Event 2023-06-18 02:11:32 ~ 2023-06-18 02:12:08 (37 seconds)


plot