HOME   LIST
‹–   –›

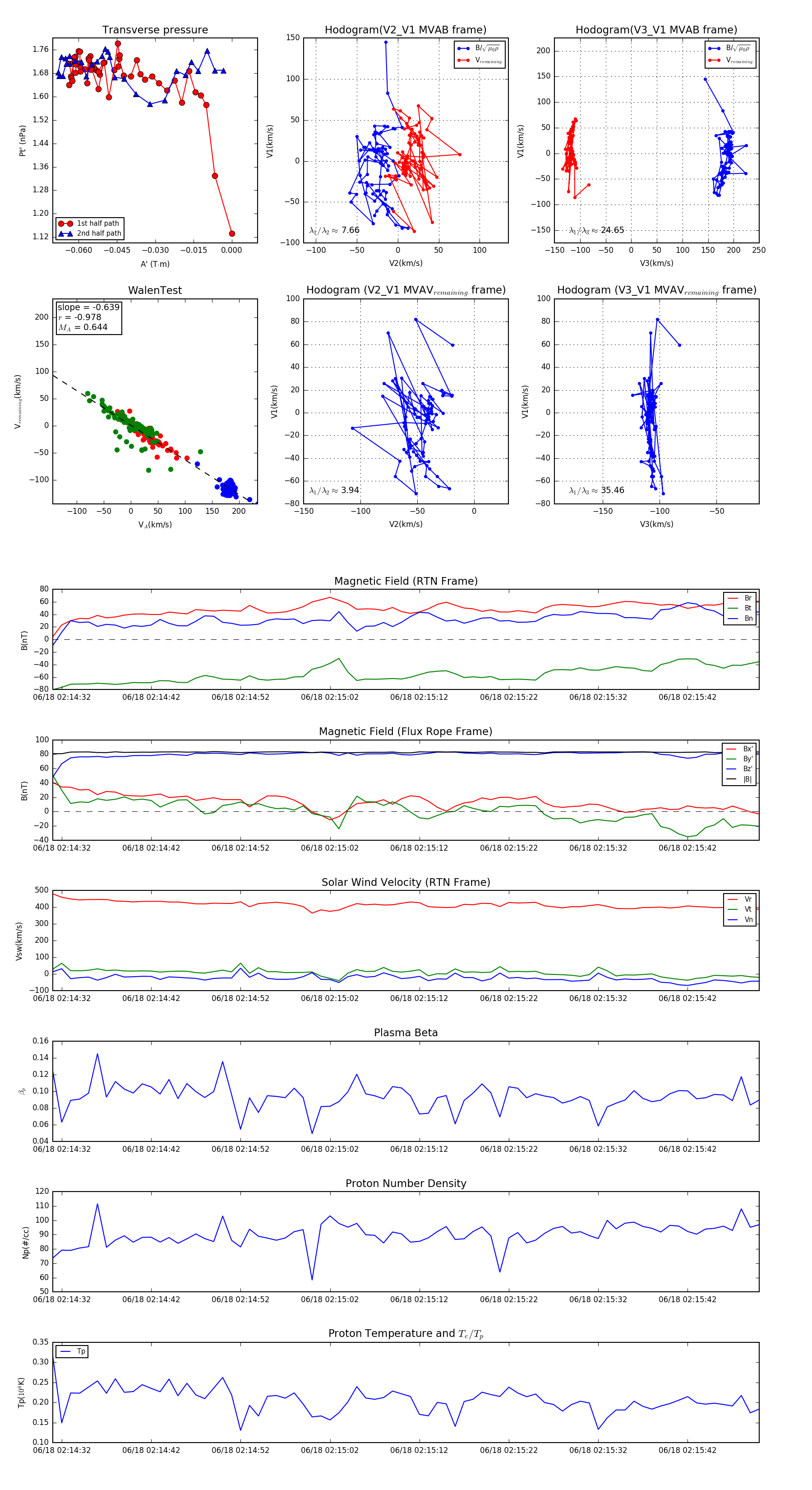
Flux Rope in 2023

Flux Rope Event 2023-06-18 02:14:31 ~ 2023-06-18 02:15:50 (80 seconds)


plot