HOME   LIST
‹–   –›

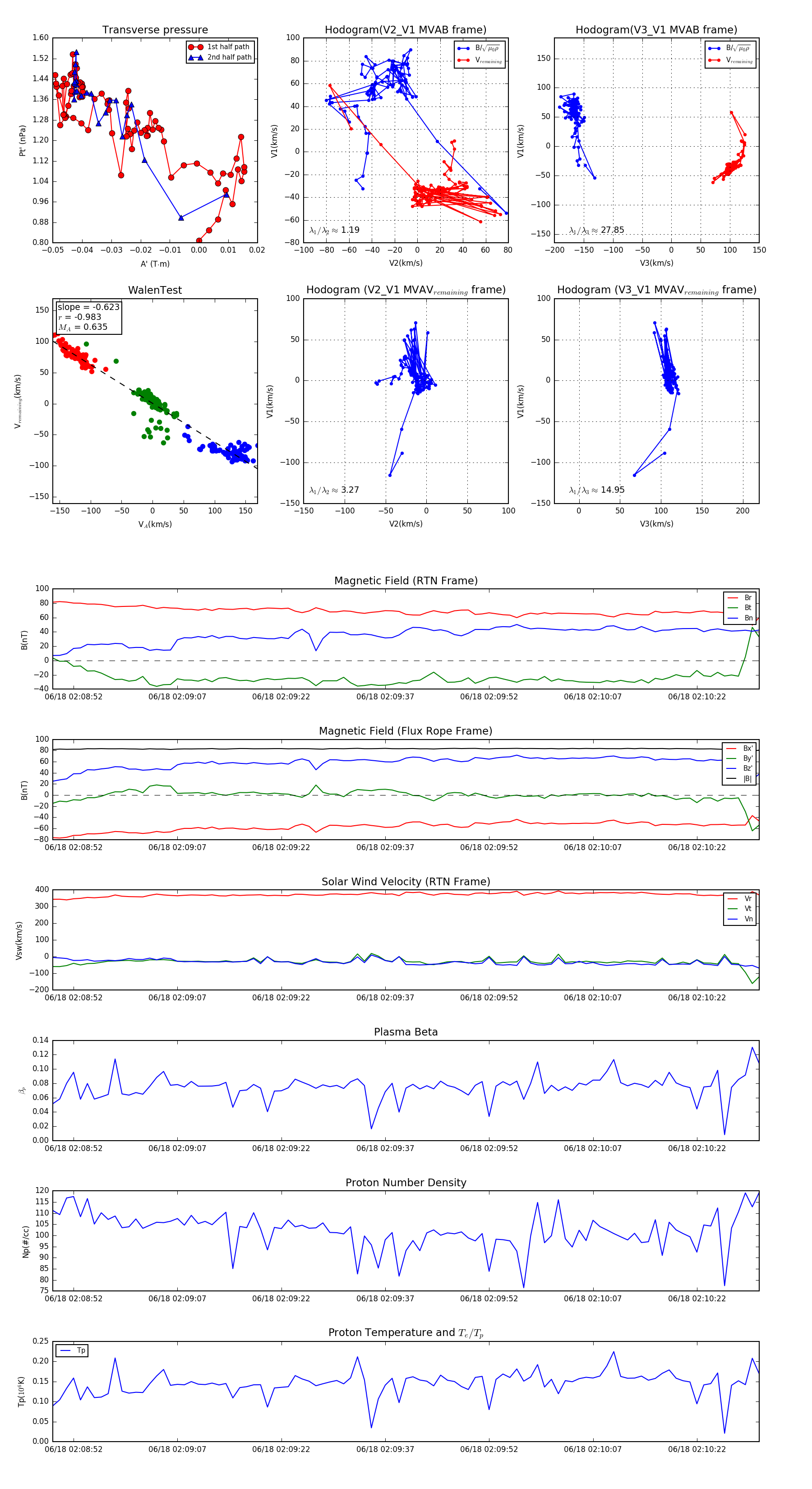
Flux Rope in 2023

Flux Rope Event 2023-06-18 02:08:49 ~ 2023-06-18 02:10:31 (103 seconds)


plot