HOME   LIST
‹–   –›

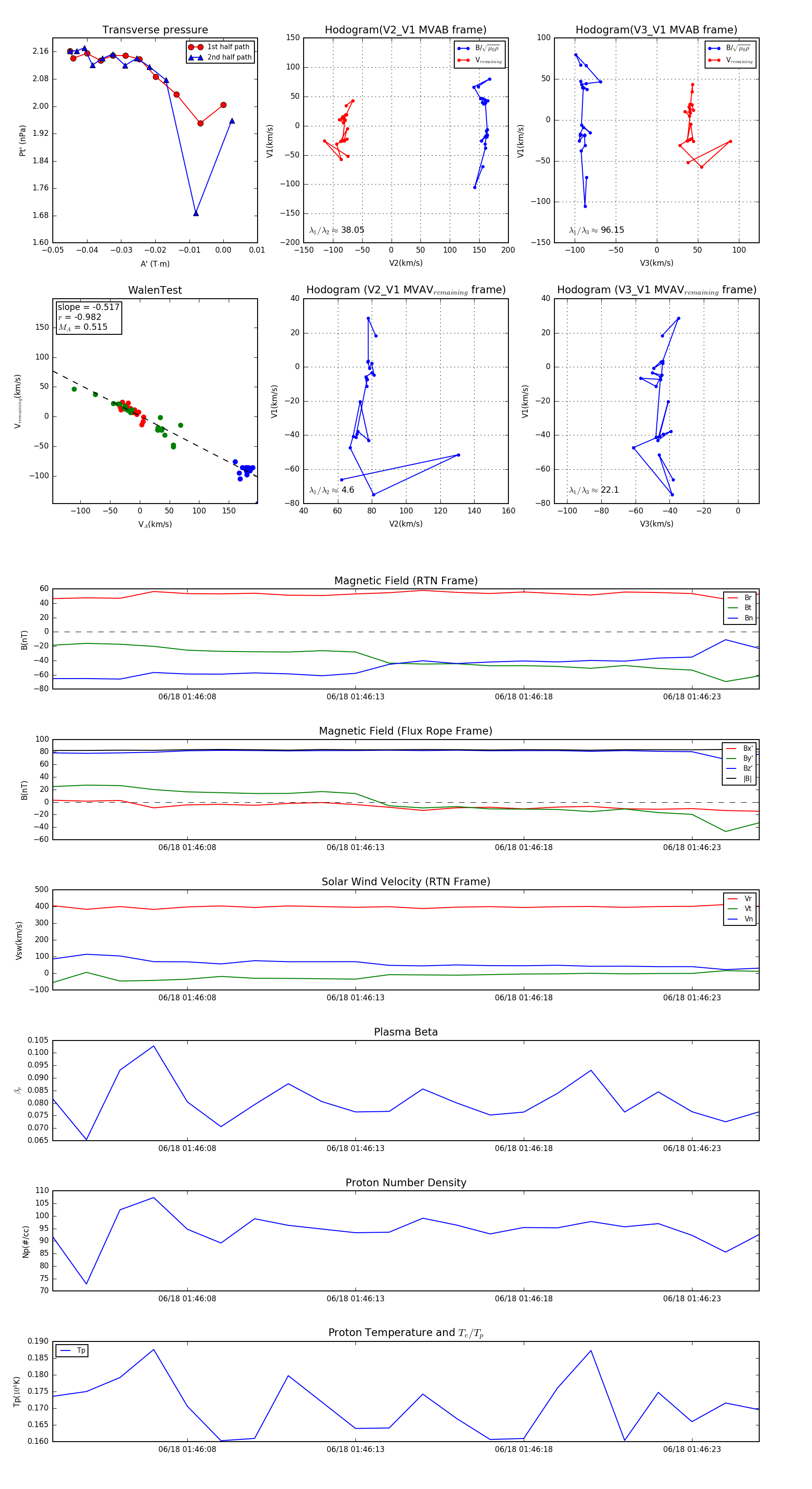
Flux Rope in 2023

Flux Rope Event 2023-06-18 01:46:04 ~ 2023-06-18 01:46:25 (22 seconds)


plot