HOME   LIST
‹–   –›

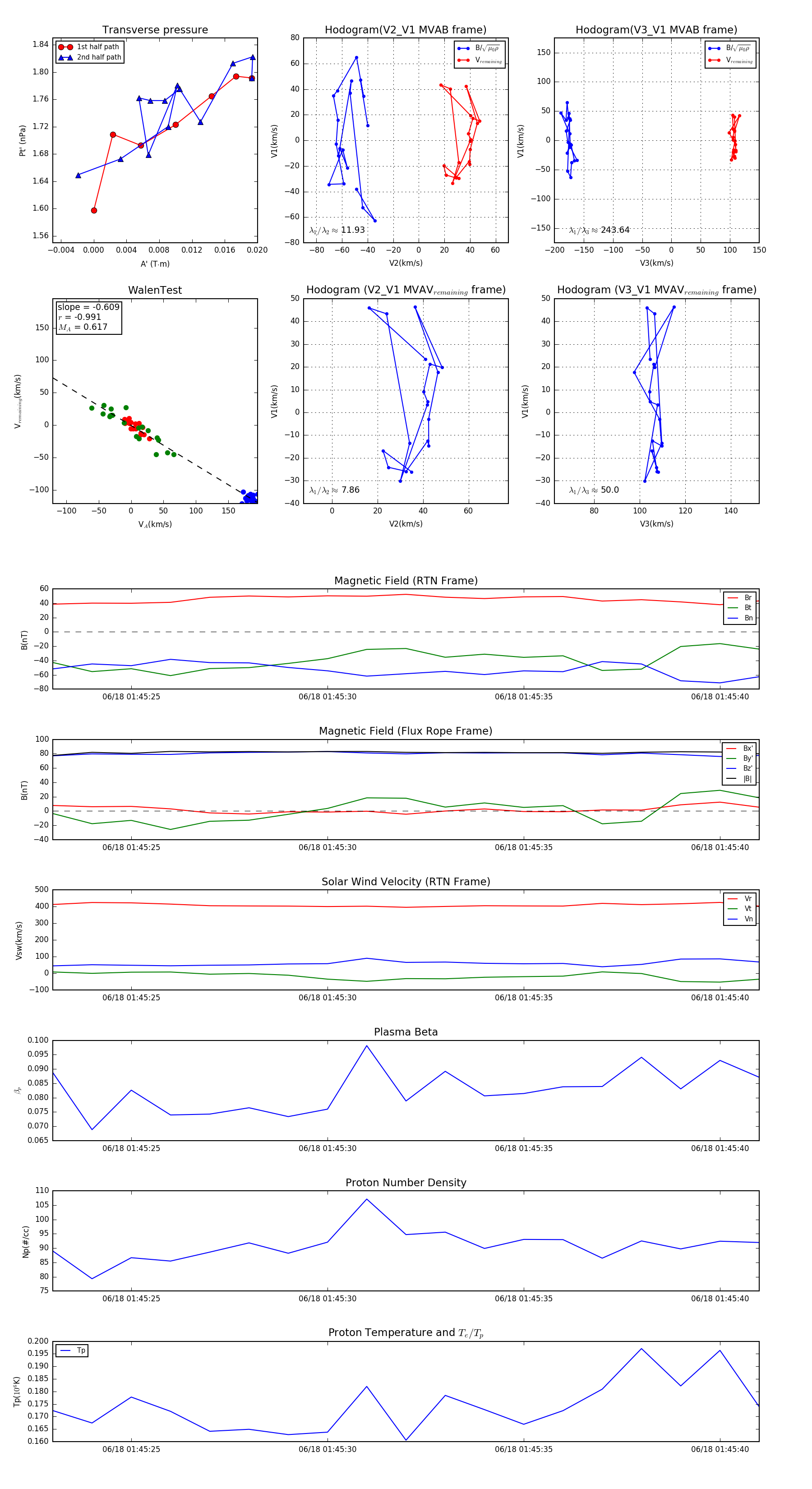
Flux Rope in 2023

Flux Rope Event 2023-06-18 01:45:23 ~ 2023-06-18 01:45:41 (19 seconds)


plot