HOME   LIST
‹–   –›

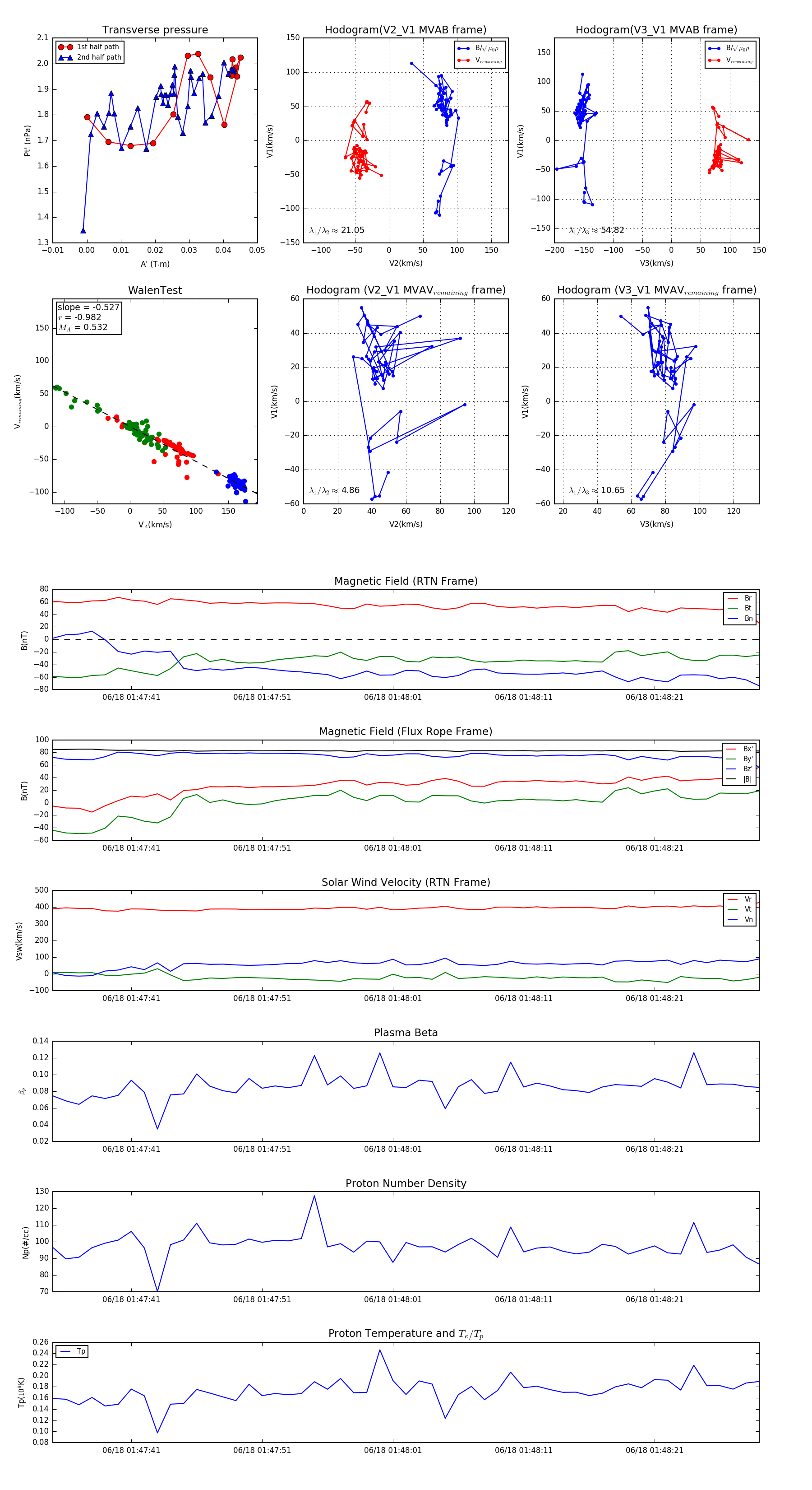
Flux Rope in 2023

Flux Rope Event 2023-06-18 01:47:35 ~ 2023-06-18 01:48:29 (55 seconds)


plot