HOME   LIST
‹–   –›

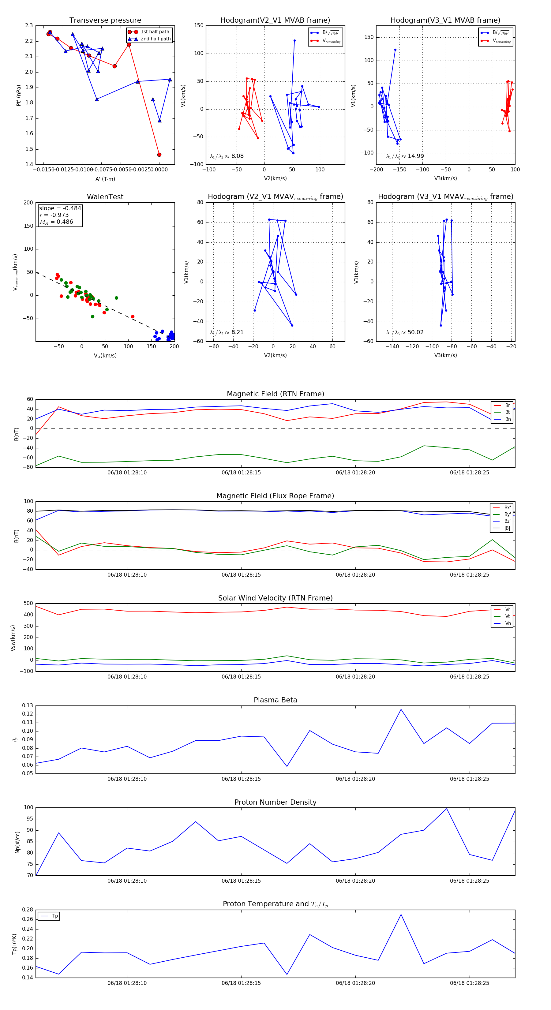
Flux Rope in 2023

Flux Rope Event 2023-06-18 01:28:06 ~ 2023-06-18 01:28:27 (22 seconds)


plot