HOME   LIST
‹–   –›

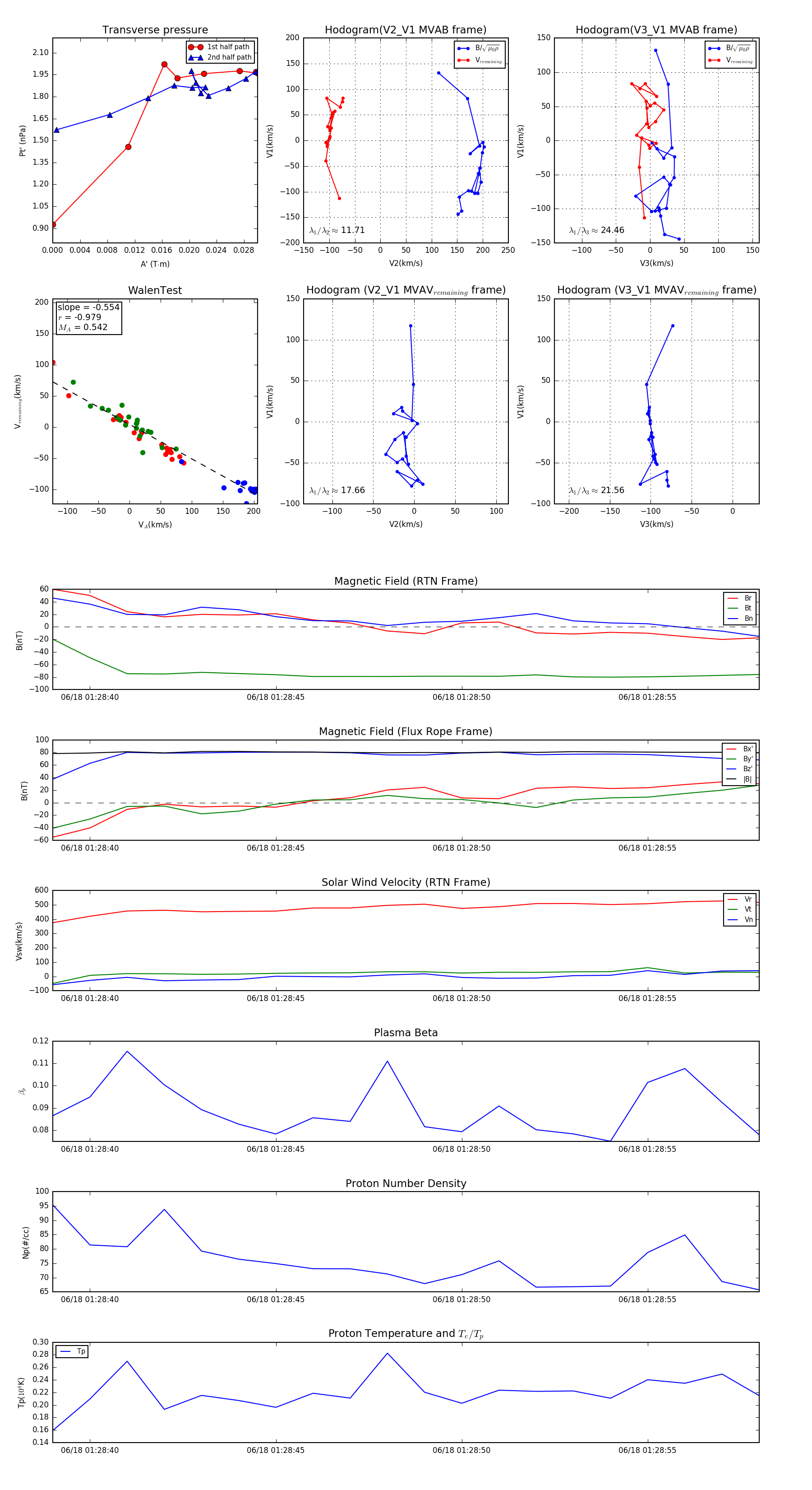
Flux Rope in 2023

Flux Rope Event 2023-06-18 01:28:39 ~ 2023-06-18 01:28:58 (20 seconds)


plot