HOME   LIST
‹–   –›

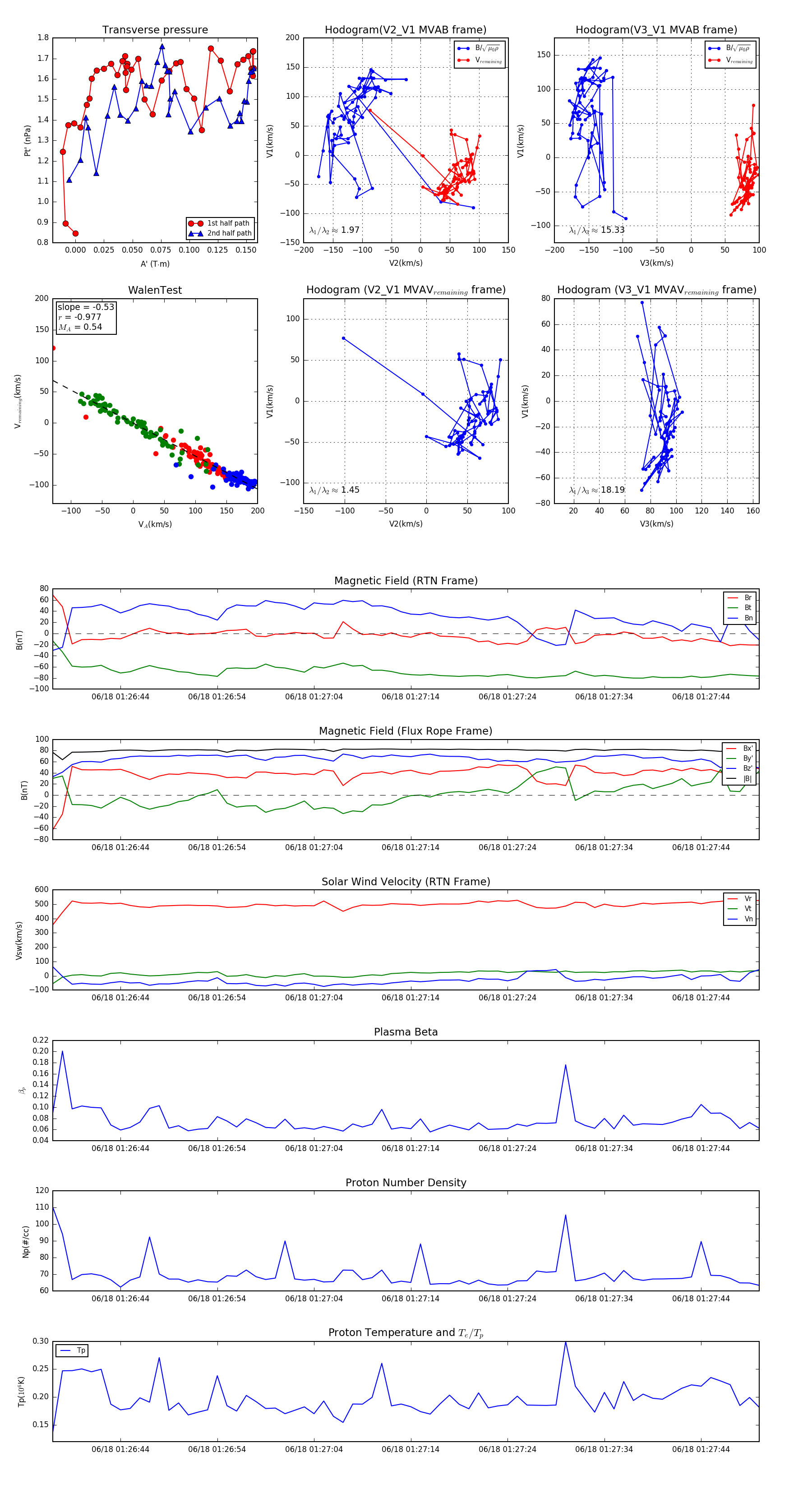
Flux Rope in 2023

Flux Rope Event 2023-06-18 01:26:37 ~ 2023-06-18 01:27:50 (74 seconds)


plot