HOME   LIST
‹–   –›

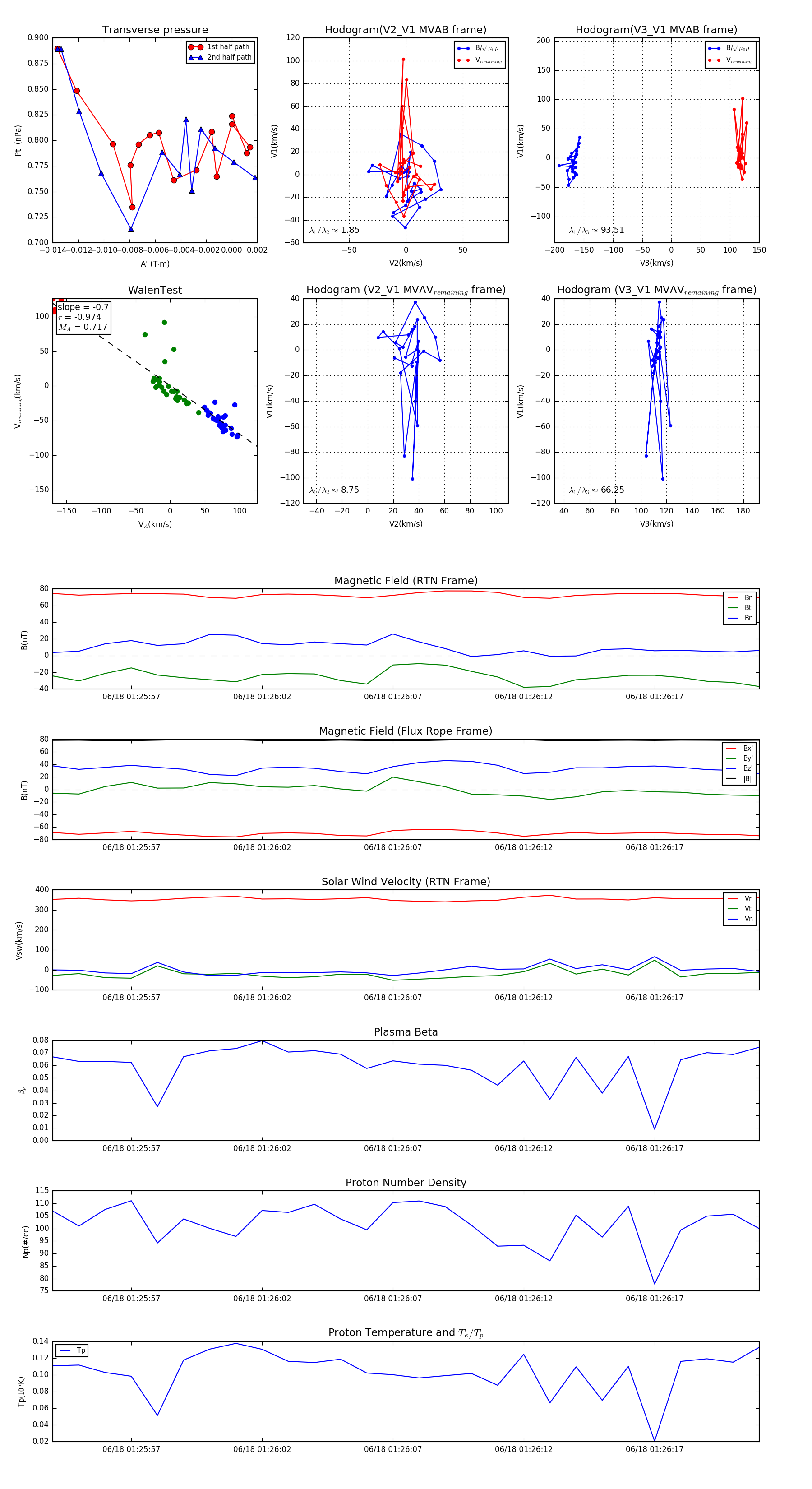
Flux Rope in 2023

Flux Rope Event 2023-06-18 01:25:54 ~ 2023-06-18 01:26:21 (28 seconds)


plot