HOME   LIST
‹–   –›

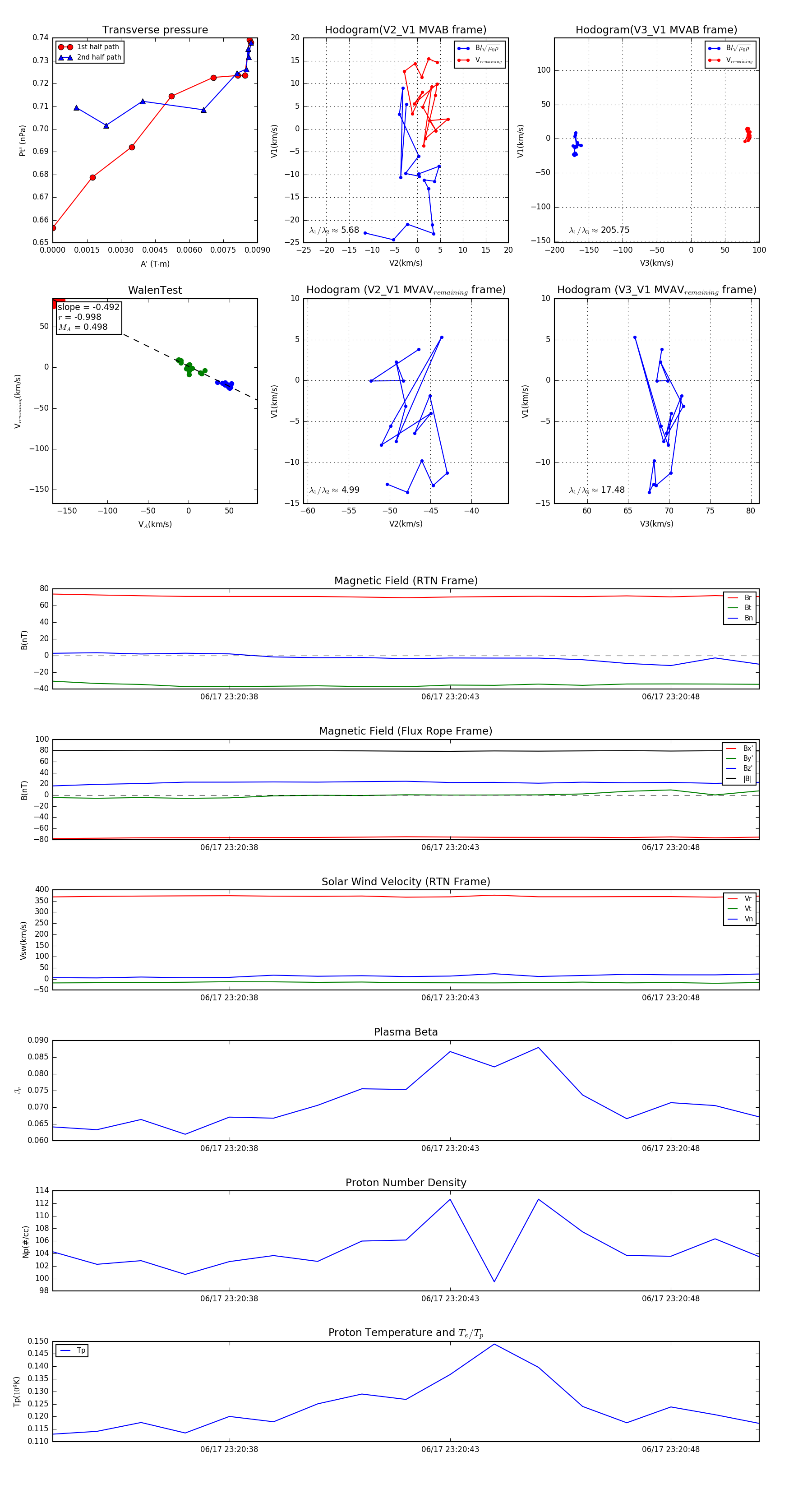
Flux Rope in 2023

Flux Rope Event 2023-06-17 23:20:34 ~ 2023-06-17 23:20:50 (17 seconds)


plot