HOME   LIST
‹–   –›

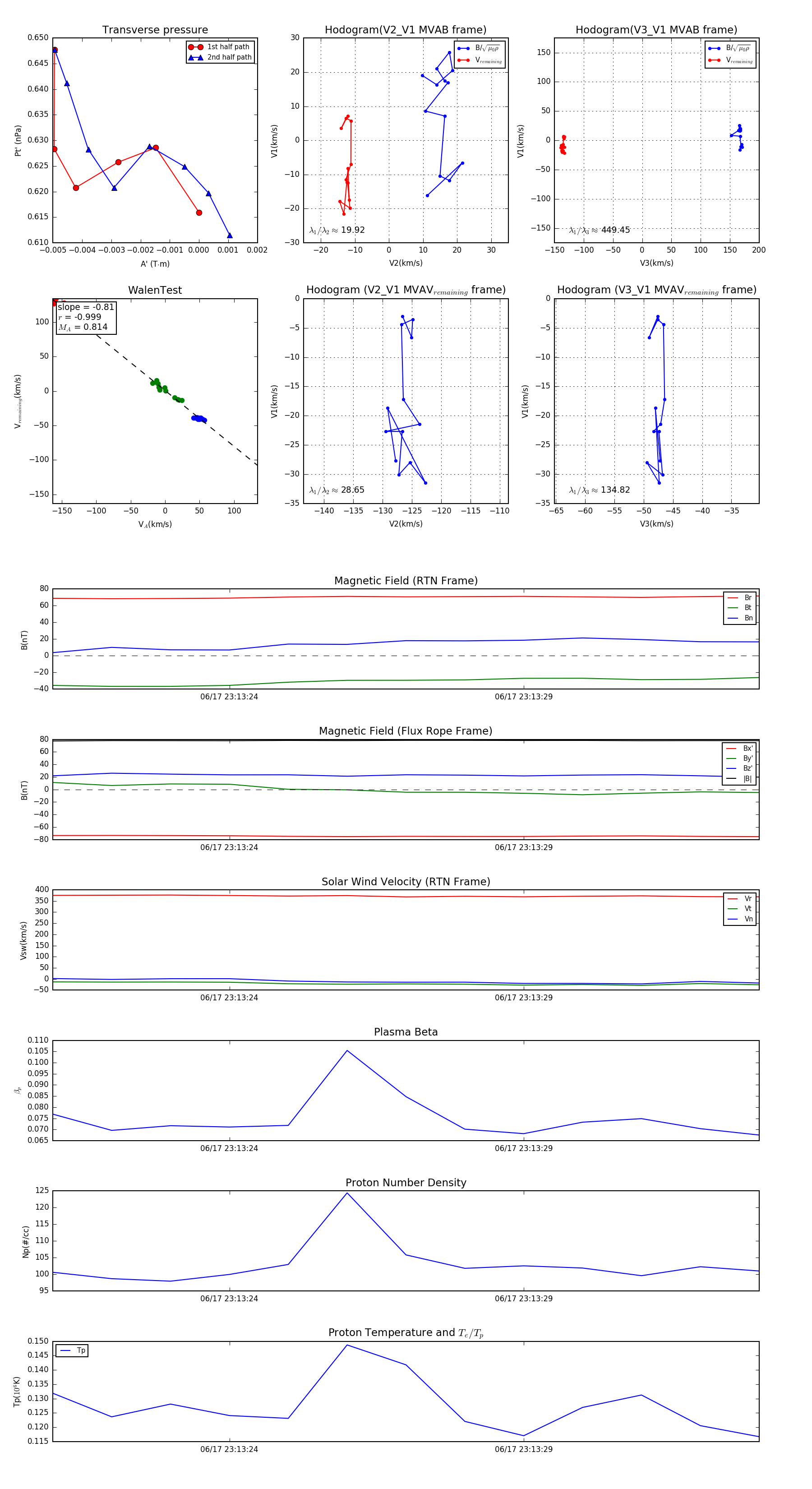
Flux Rope in 2023

Flux Rope Event 2023-06-17 23:13:21 ~ 2023-06-17 23:13:33 (13 seconds)


plot