HOME   LIST
‹–   –›

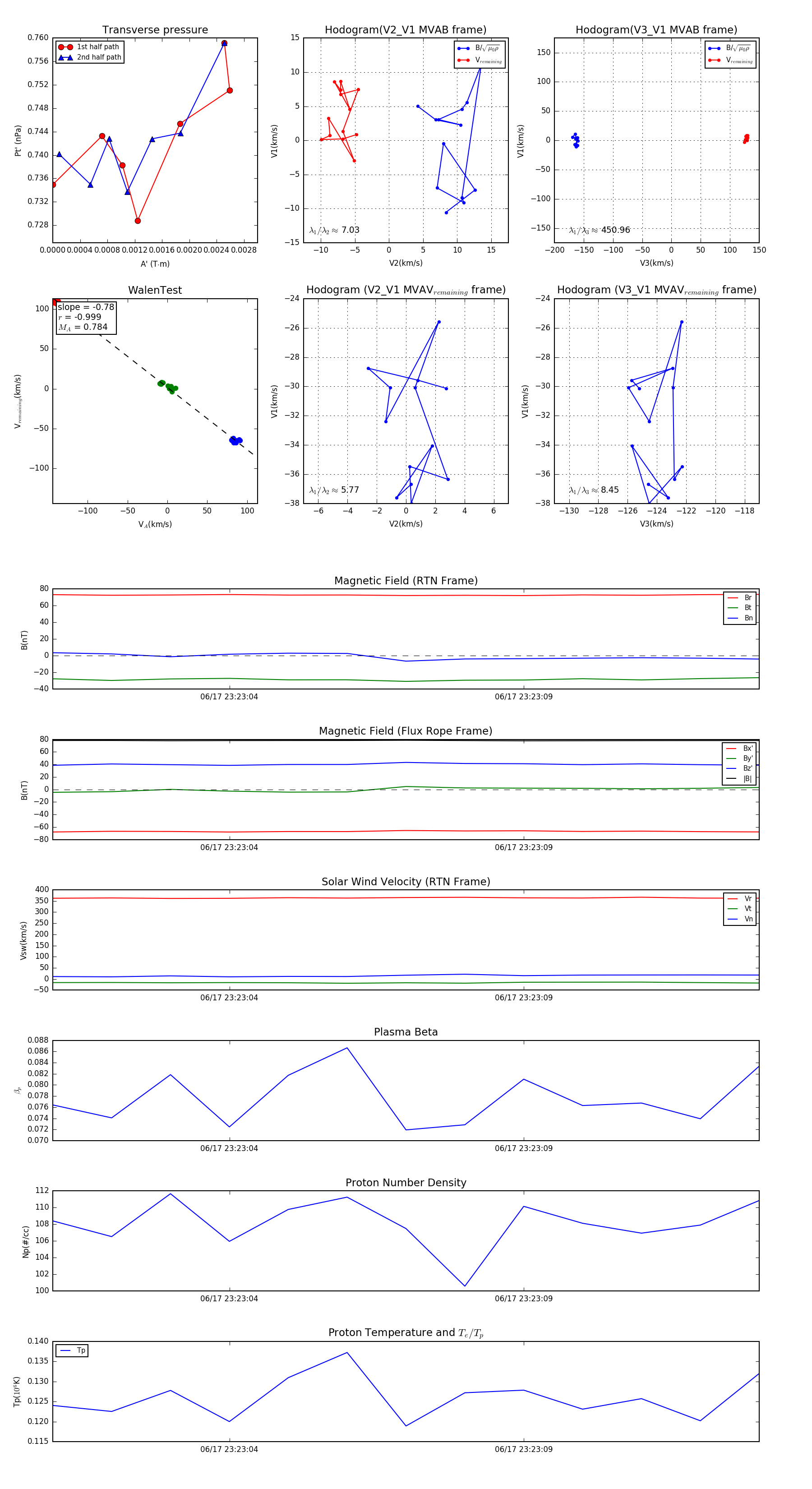
Flux Rope in 2023

Flux Rope Event 2023-06-17 23:23:01 ~ 2023-06-17 23:23:13 (13 seconds)


plot