HOME   LIST
‹–   –›

Flux Rope in 2023

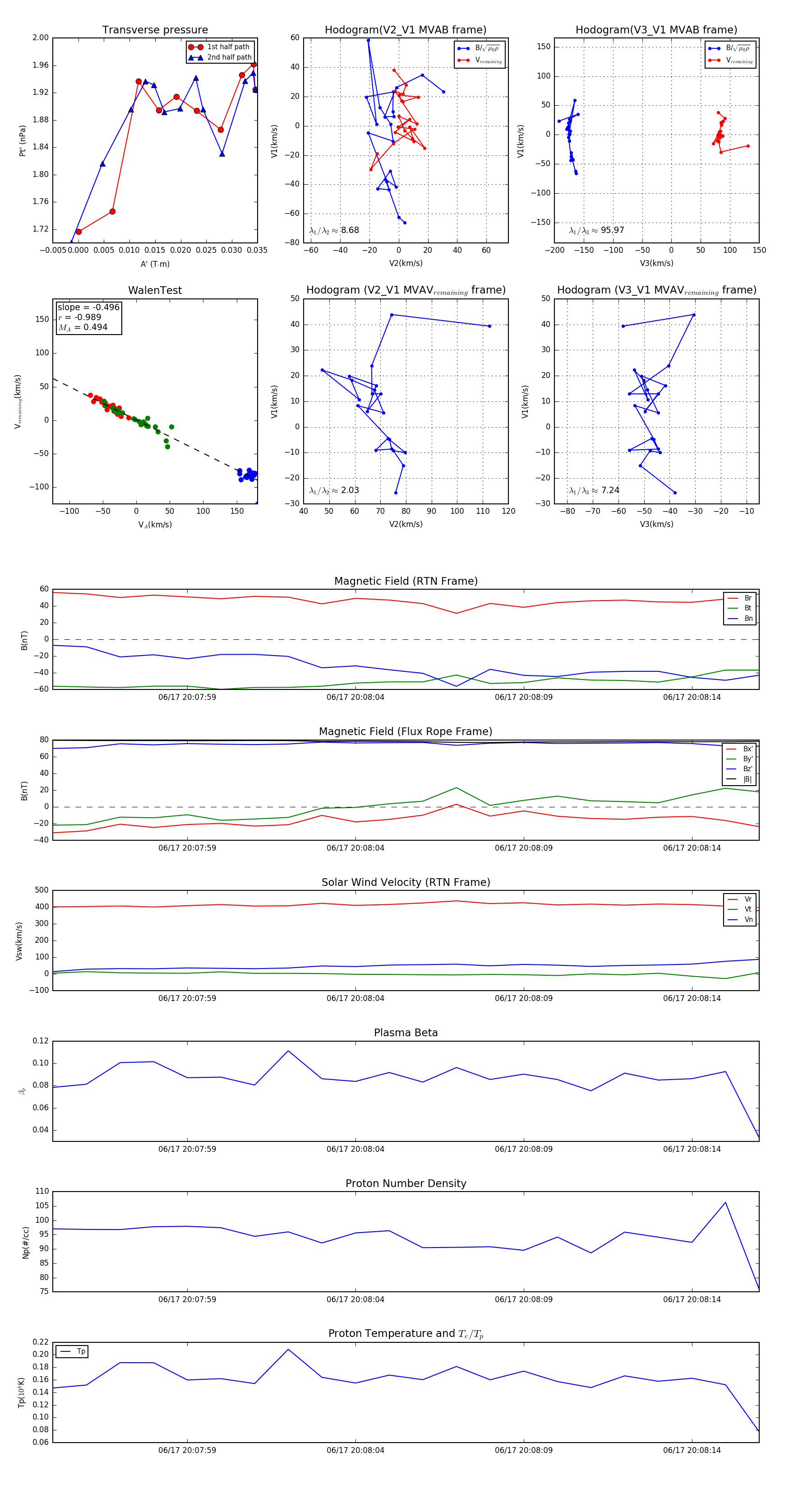
Flux Rope Event 2023-06-17 20:07:55 ~ 2023-06-17 20:08:16 (22 seconds)


plot