HOME   LIST
‹–   –›

Flux Rope in 2023

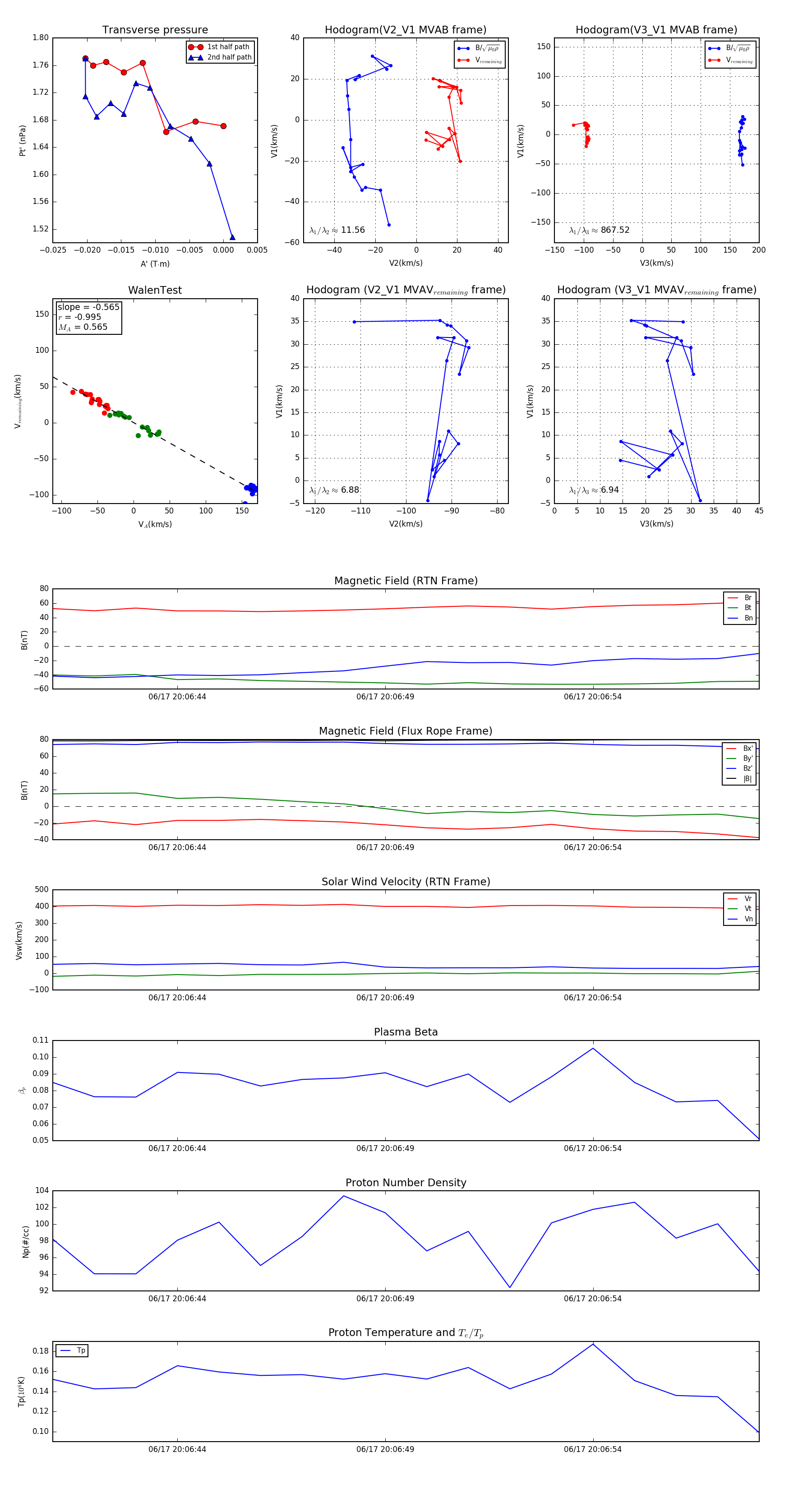
Flux Rope Event 2023-06-17 20:06:41 ~ 2023-06-17 20:06:58 (18 seconds)


plot