HOME   LIST
‹–   –›

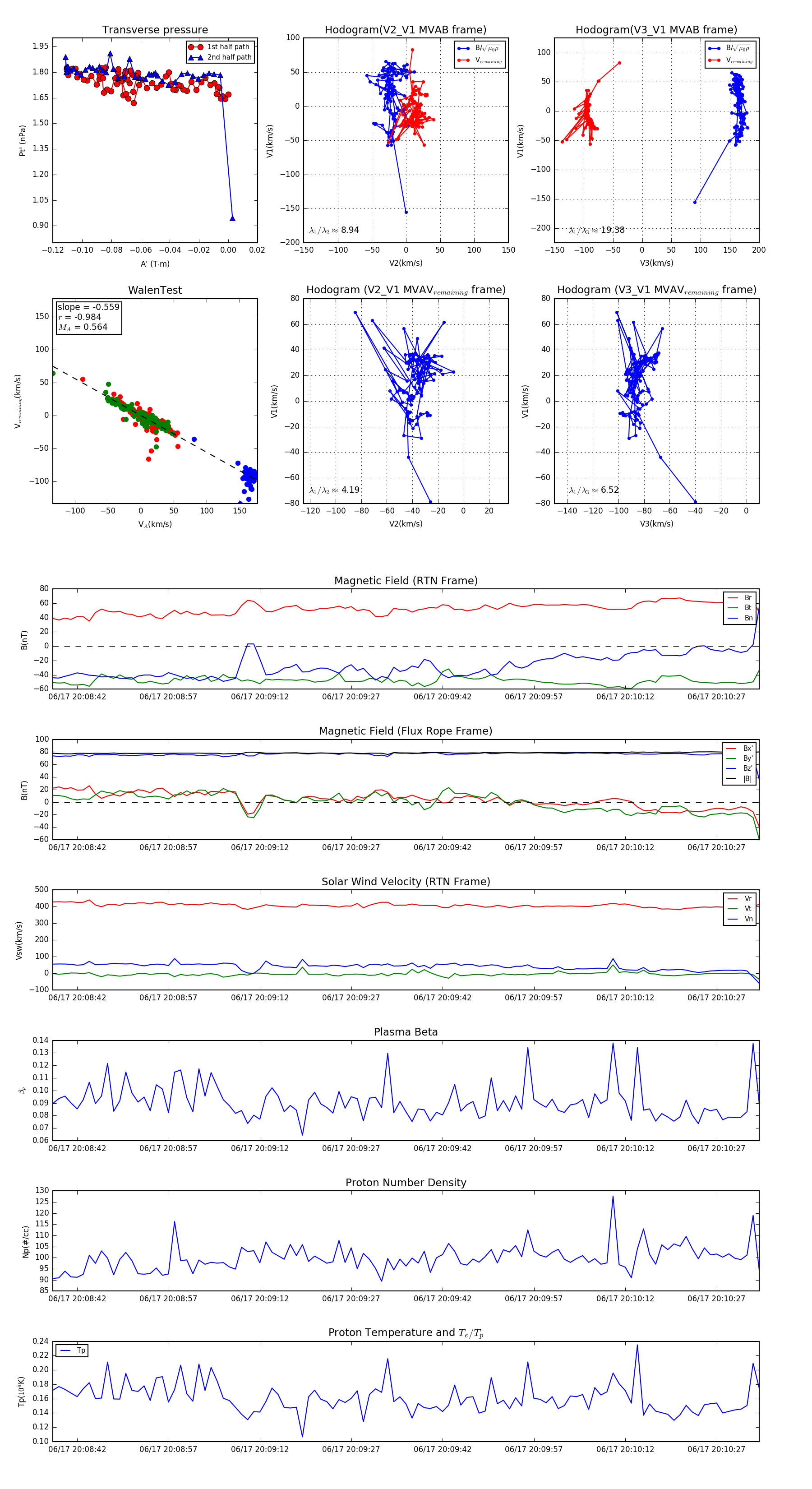
Flux Rope in 2023

Flux Rope Event 2023-06-17 20:08:38 ~ 2023-06-17 20:10:34 (117 seconds)


plot