HOME   LIST
‹–   –›

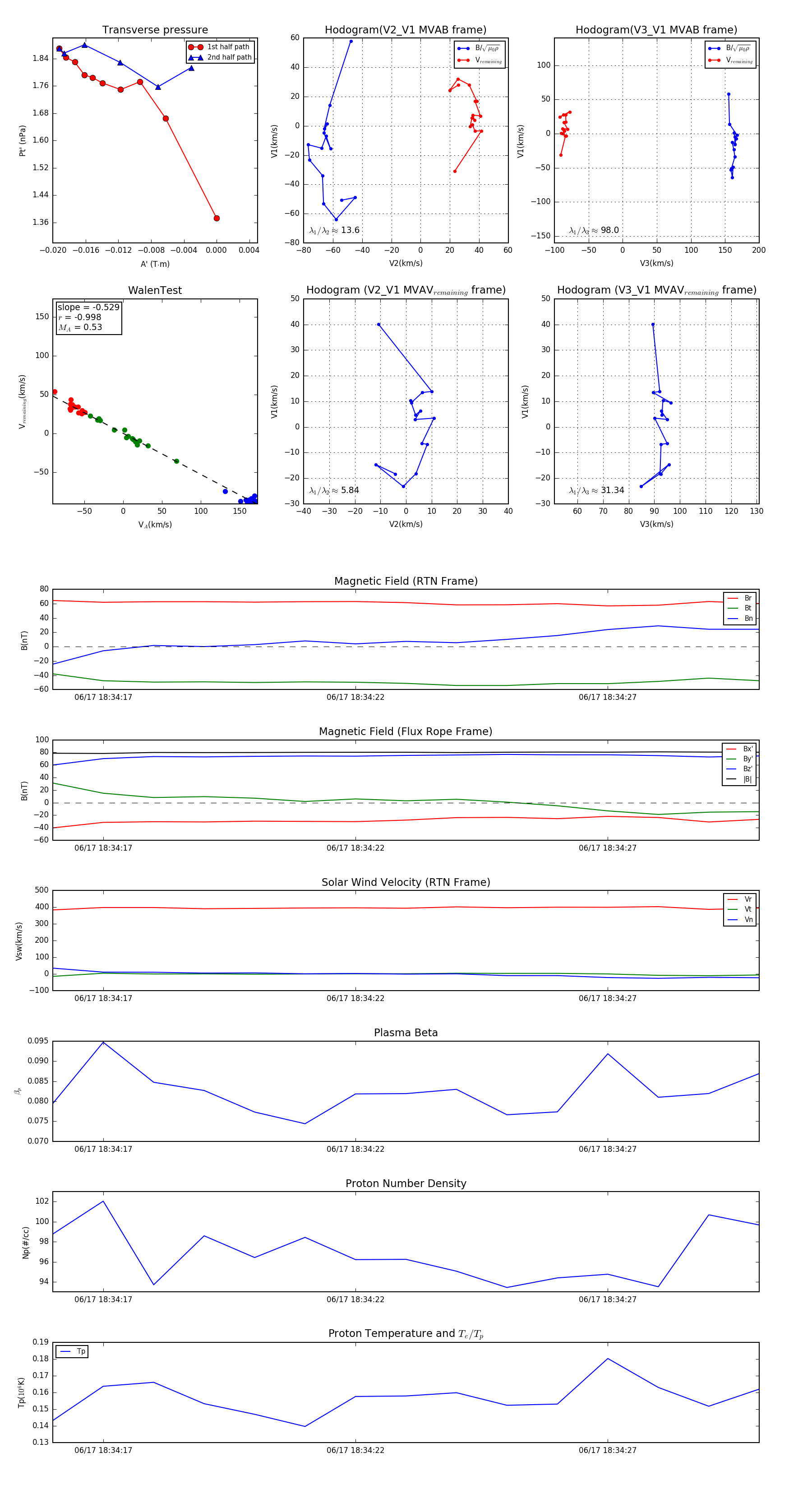
Flux Rope in 2023

Flux Rope Event 2023-06-17 18:34:16 ~ 2023-06-17 18:34:30 (15 seconds)


plot