HOME   LIST
‹–   –›

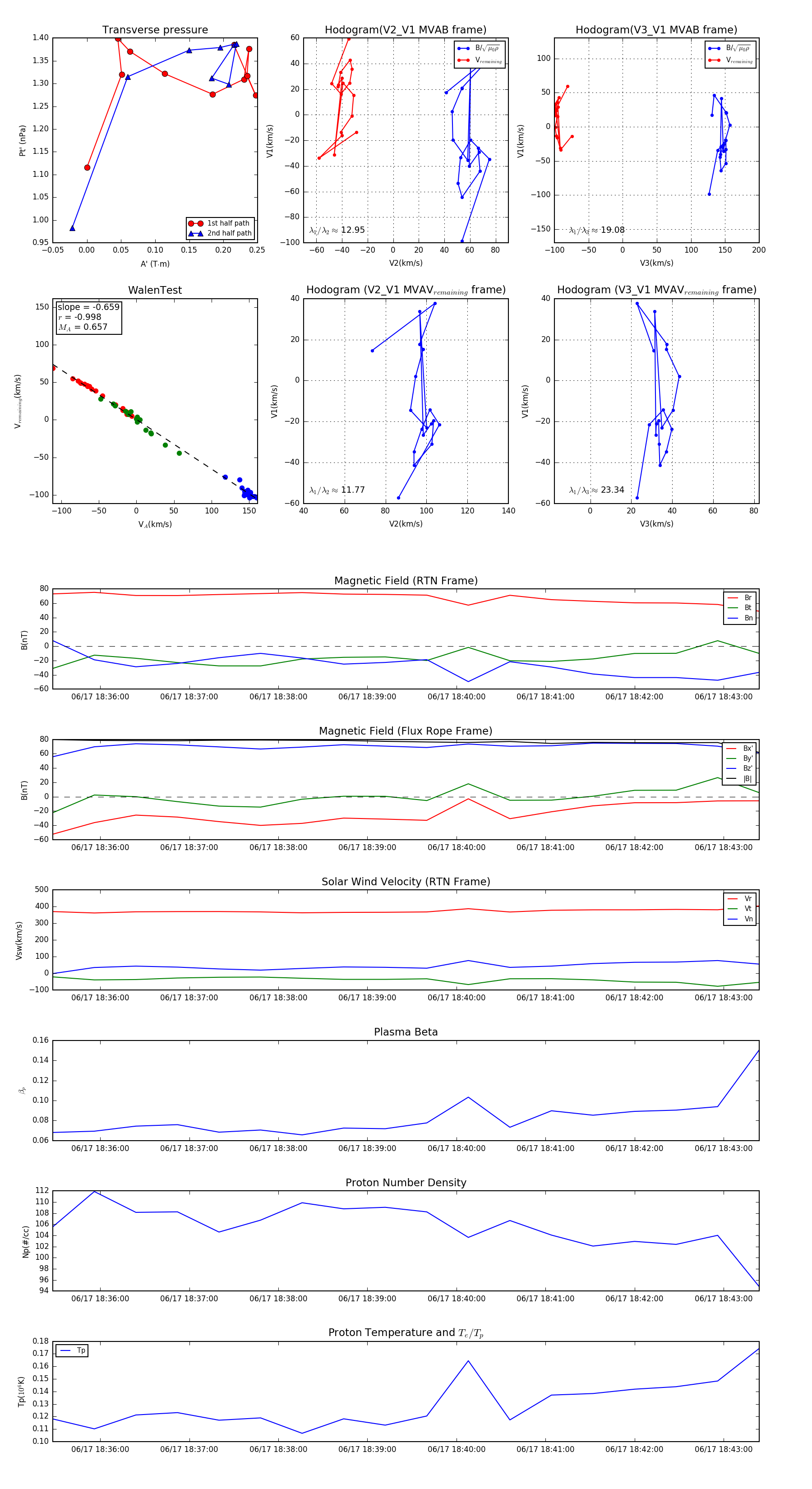
Flux Rope in 2023

Flux Rope Event 2023-06-17 18:35:28 ~ 2023-06-17 18:43:24 (477 seconds)


plot