HOME   LIST
‹–   –›

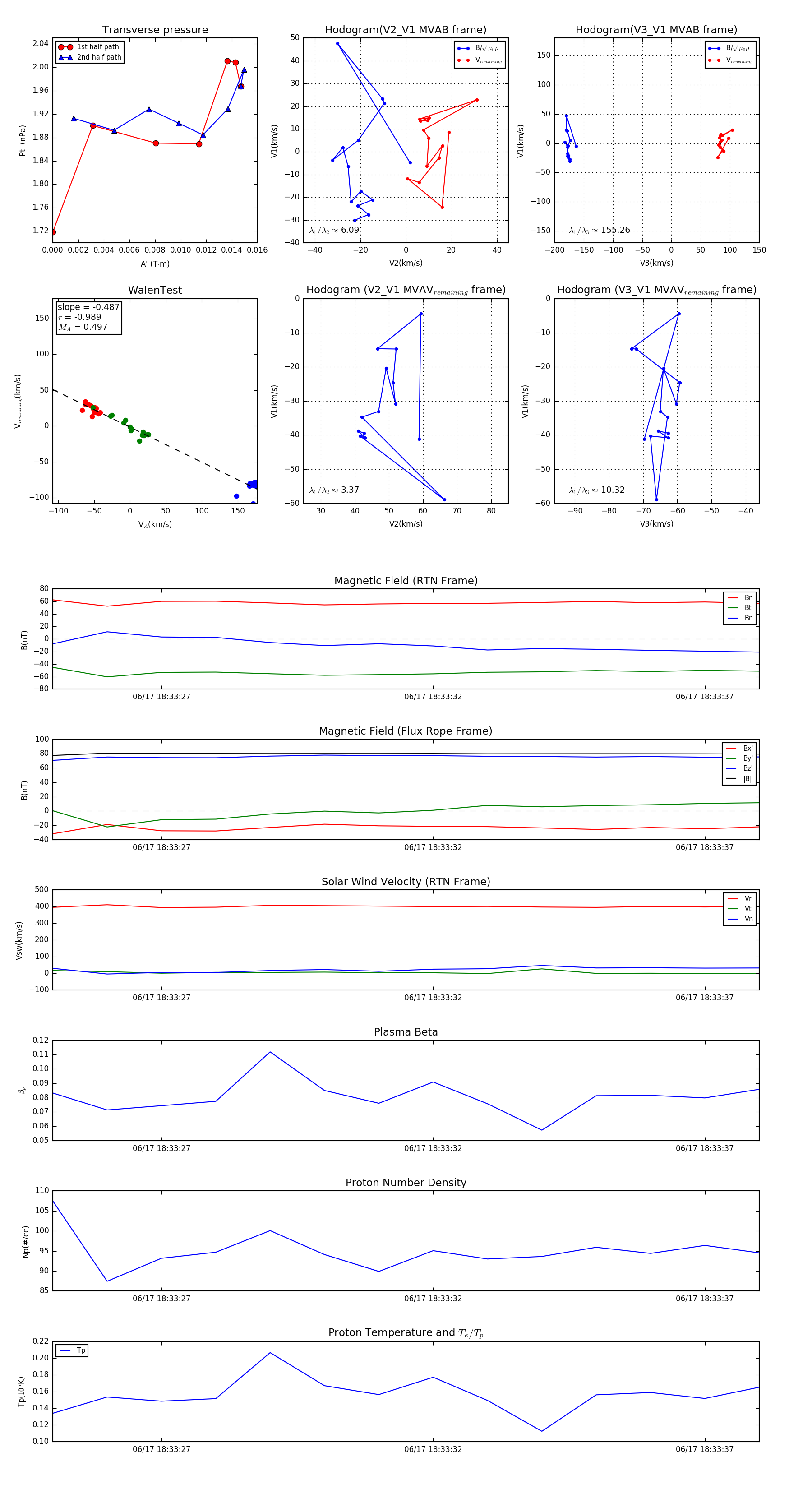
Flux Rope in 2023

Flux Rope Event 2023-06-17 18:33:25 ~ 2023-06-17 18:33:38 (14 seconds)


plot