HOME   LIST
‹–   –›

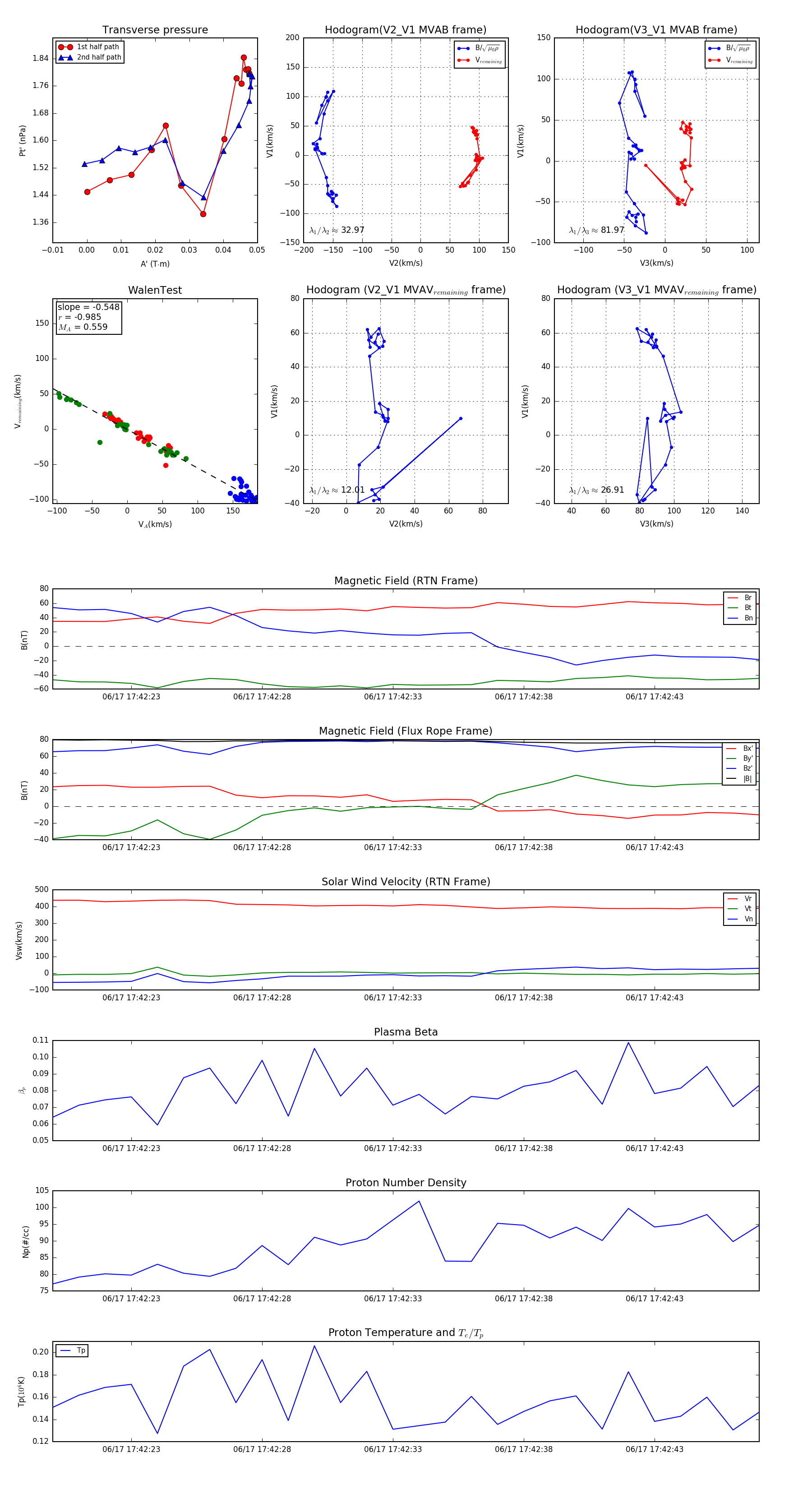
Flux Rope in 2023

Flux Rope Event 2023-06-17 17:42:20 ~ 2023-06-17 17:42:47 (28 seconds)


plot