HOME   LIST
‹–   –›

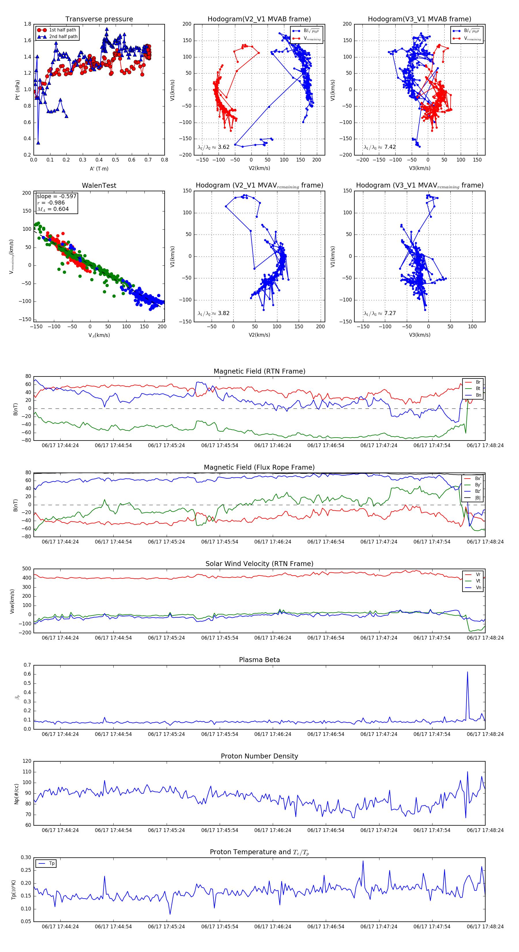
Flux Rope in 2023

Flux Rope Event 2023-06-17 17:44:09 ~ 2023-06-17 17:48:24 (256 seconds)


plot