HOME   LIST
‹–   –›

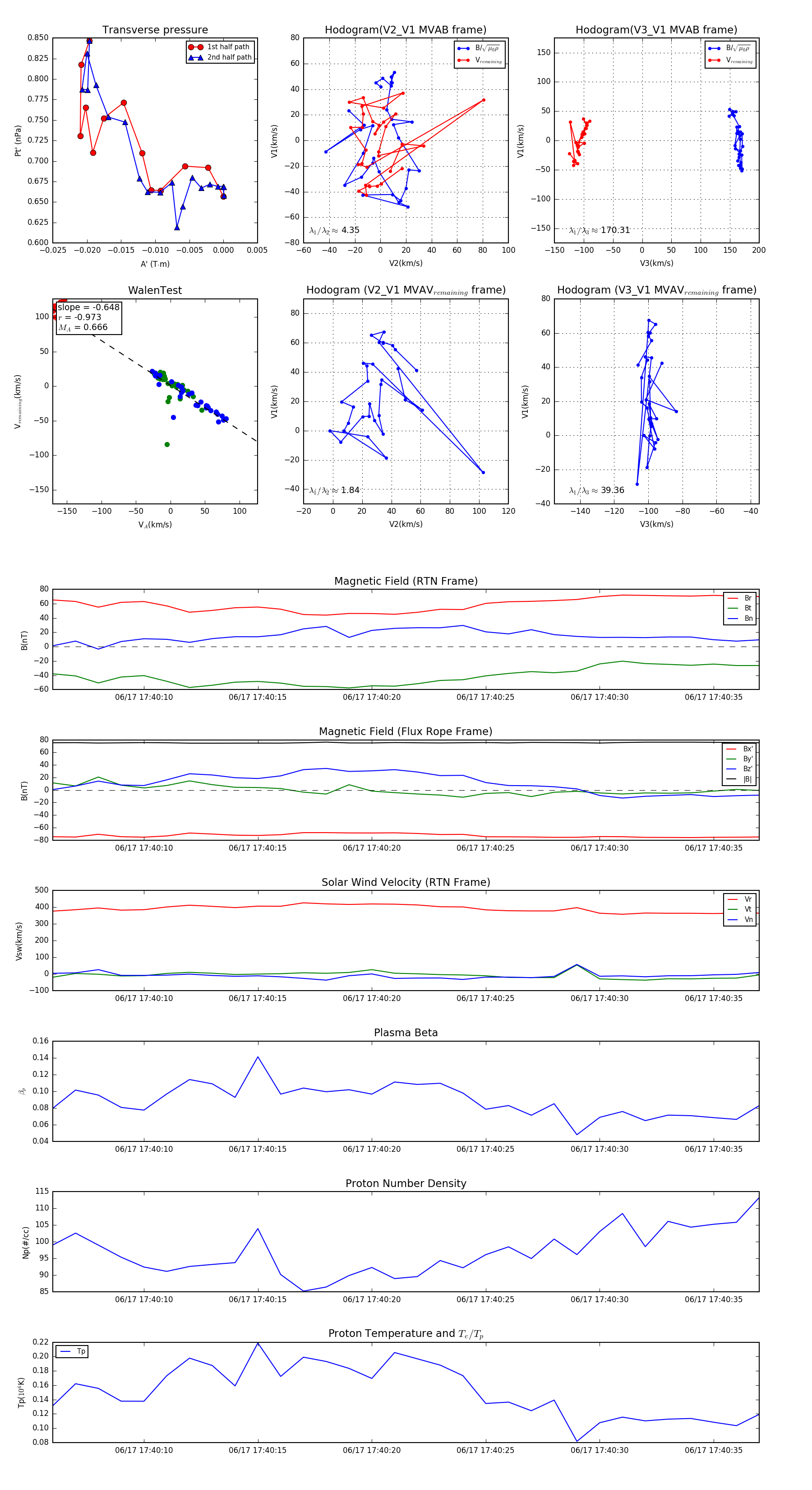
Flux Rope in 2023

Flux Rope Event 2023-06-17 17:40:06 ~ 2023-06-17 17:40:37 (32 seconds)


plot