HOME   LIST
‹–   –›

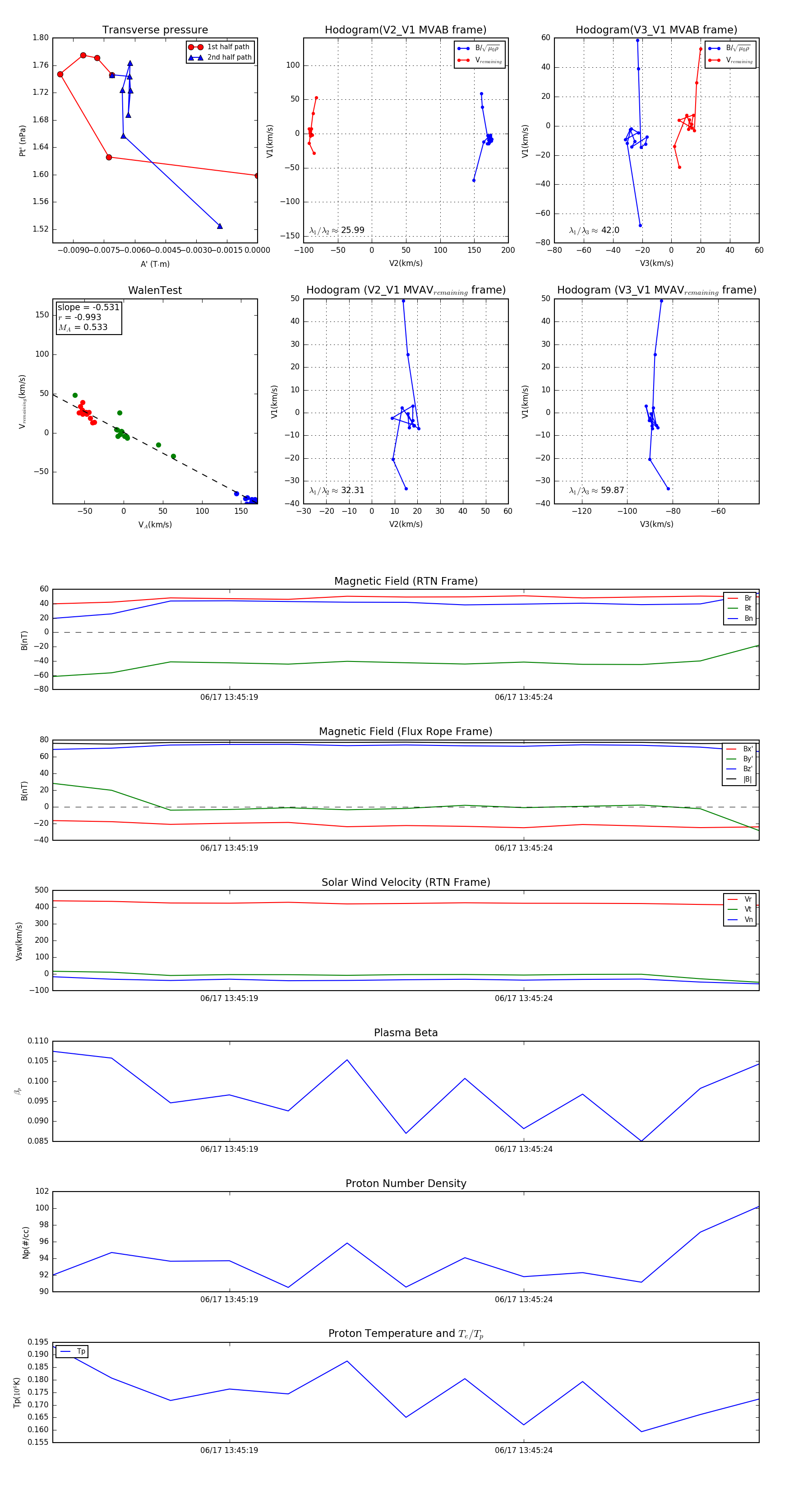
Flux Rope in 2023

Flux Rope Event 2023-06-17 13:45:16 ~ 2023-06-17 13:45:28 (13 seconds)


plot