HOME   LIST
‹–   –›

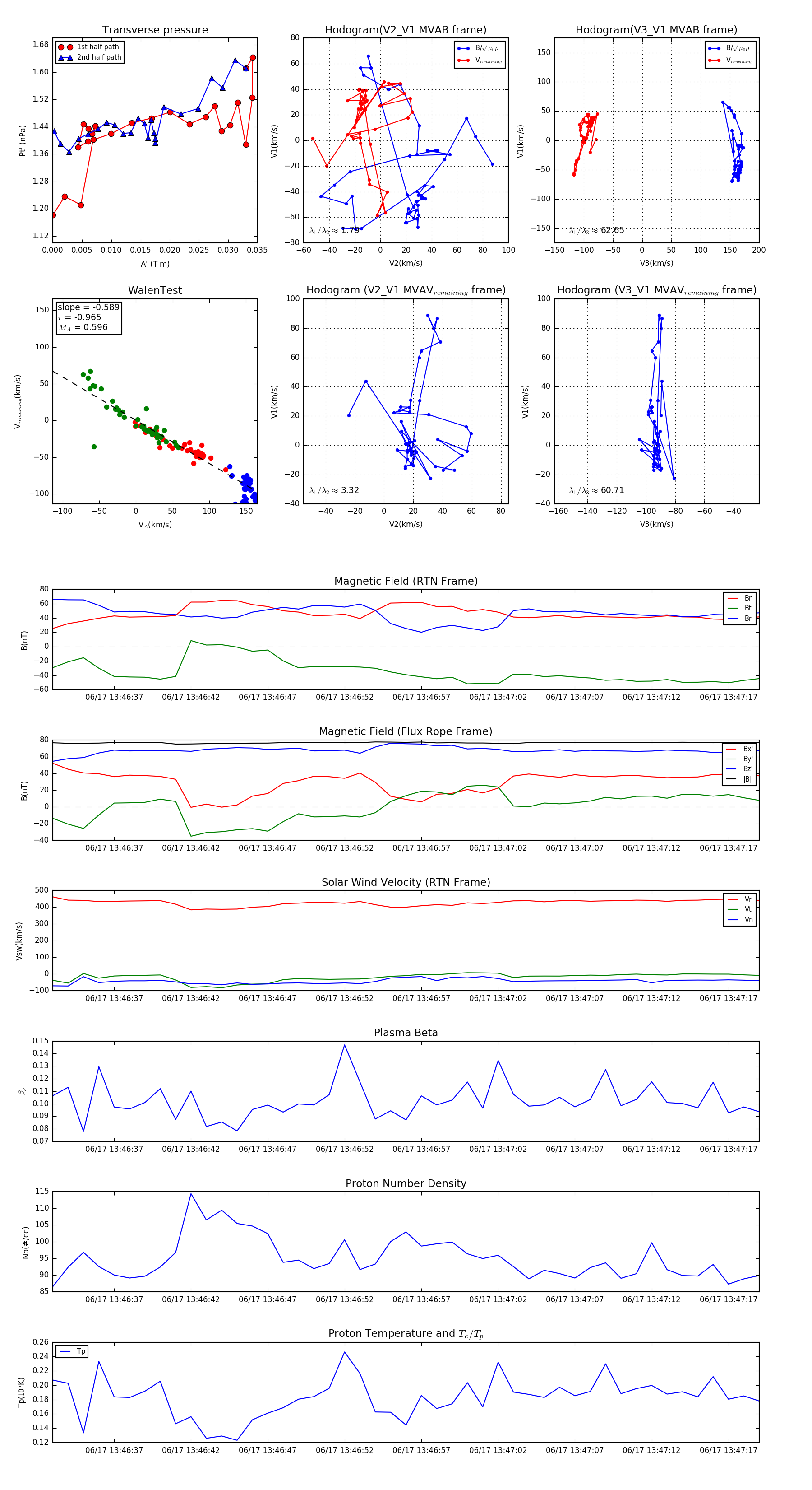
Flux Rope in 2023

Flux Rope Event 2023-06-17 13:46:33 ~ 2023-06-17 13:47:19 (47 seconds)


plot