HOME   LIST
‹–   –›

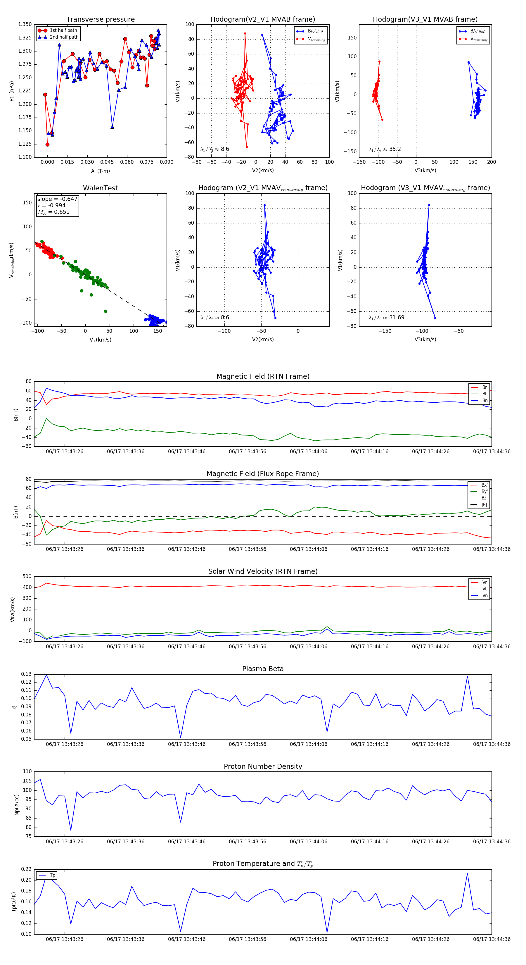
Flux Rope in 2023

Flux Rope Event 2023-06-17 13:43:21 ~ 2023-06-17 13:44:36 (76 seconds)


plot