HOME   LIST
‹–   –›

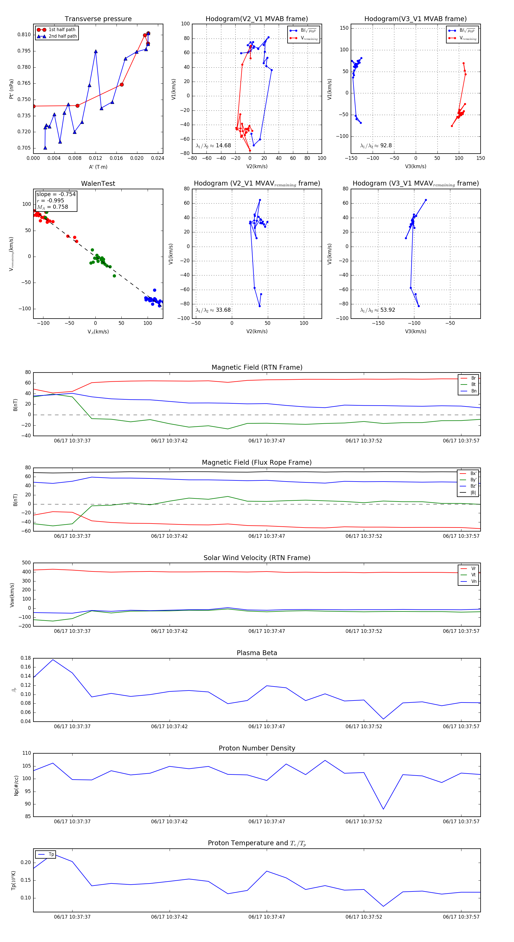
Flux Rope in 2023

Flux Rope Event 2023-06-17 10:37:35 ~ 2023-06-17 10:37:58 (24 seconds)


plot