HOME   LIST
‹–   –›

Flux Rope in 2023

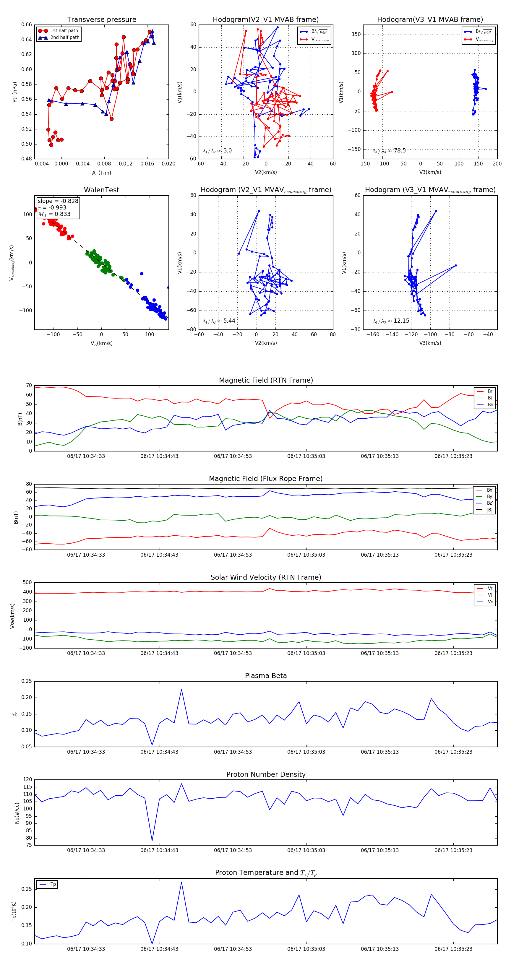
Flux Rope Event 2023-06-17 10:34:26 ~ 2023-06-17 10:35:29 (64 seconds)


plot