HOME   LIST
‹–   –›

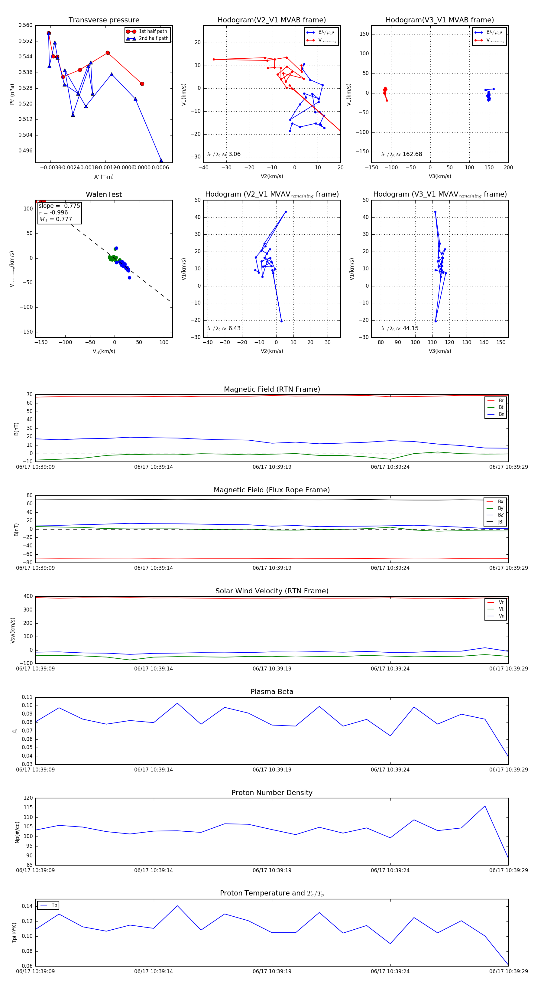
Flux Rope in 2023

Flux Rope Event 2023-06-17 10:39:09 ~ 2023-06-17 10:39:29 (21 seconds)


plot